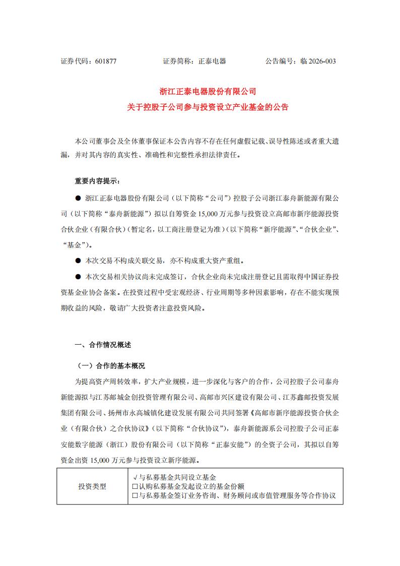
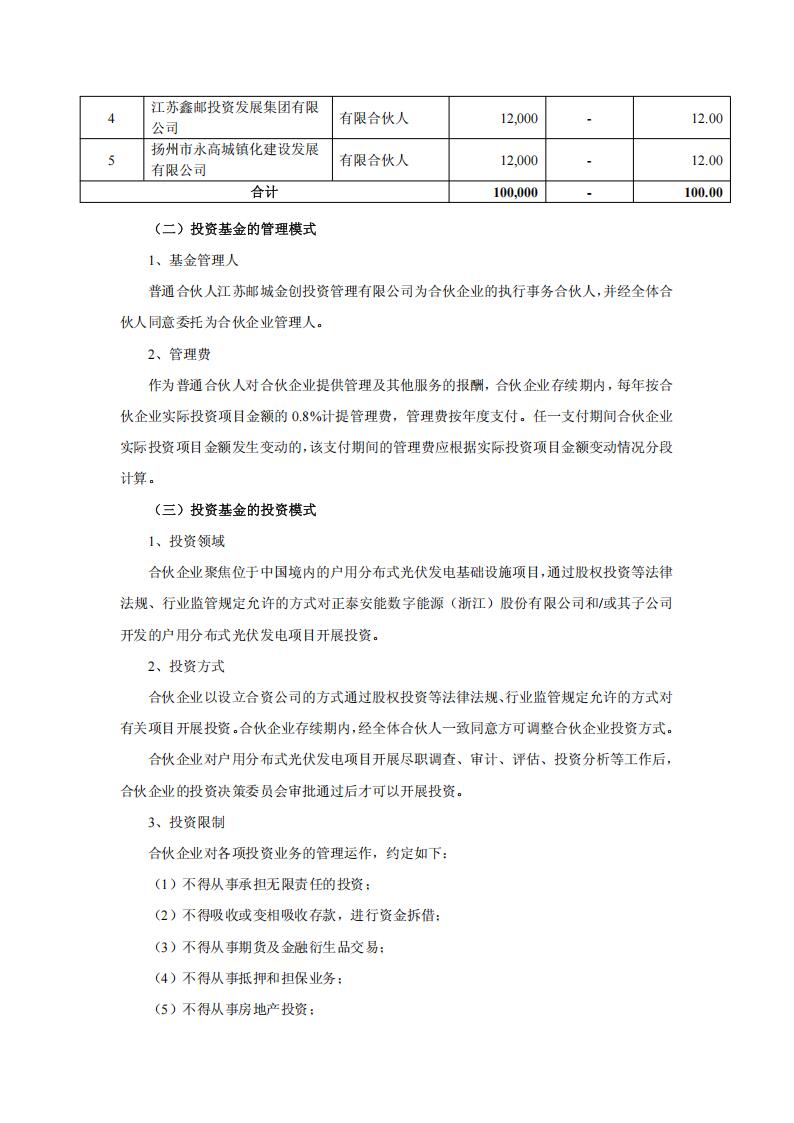
1月31日,正泰电器发布关于控股子公司参与投资设立产业基金的公告。
公告显示,正泰电器控股子公司浙江泰舟新能源有限公司(简称“泰舟新能源”)拟以自筹资金 15,000 万元参与投资设立高邮市新序能源投资合伙企业(有限合伙)(暂定名,以工商注册登记为准)。
基金规模10亿元,投资范围:聚焦位于中国境内的户用分布式光伏发电基础设施项目,通过股权投资等法律法规、行业监管规定允许的方式对正泰安能数字能源(浙江)股份有限公司和/或其子公司开发的户用分布式光伏发电项目开展投资。
详情如下:









.jpg)
日期:2026-02-02 来源:正泰电器
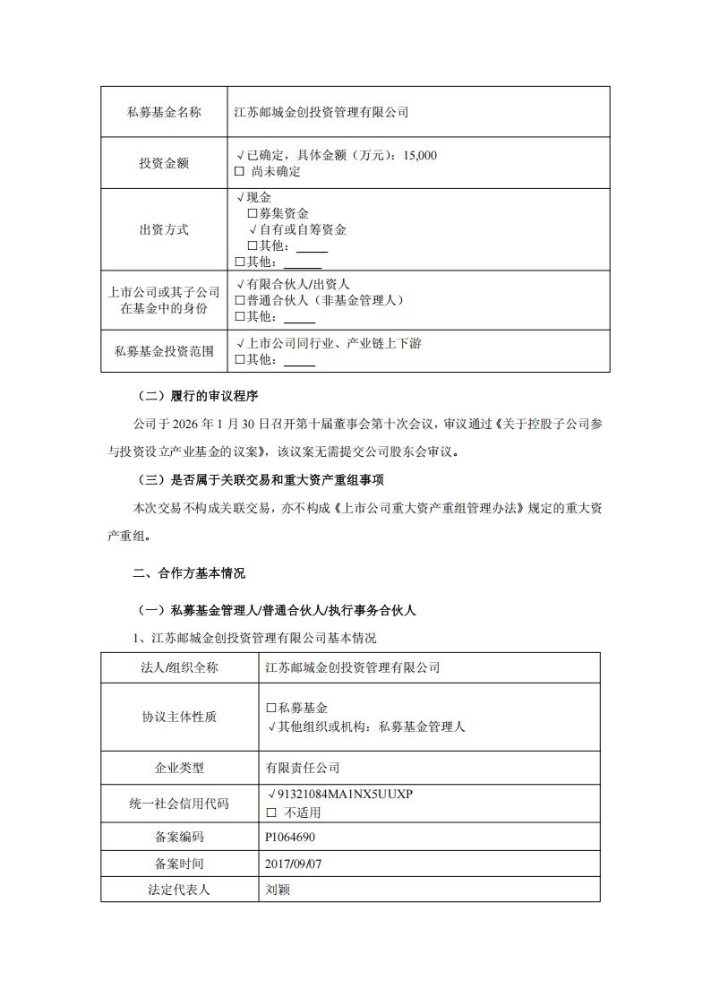
1月31日,正泰电器发布关于控股子公司参与投资设立产业基金的公告。
公告显示,正泰电器控股子公司浙江泰舟新能源有限公司(简称“泰舟新能源”)拟以自筹资金 15,000 万元参与投资设立高邮市新序能源投资合伙企业(有限合伙)(暂定名,以工商注册登记为准)。
基金规模10亿元,投资范围:聚焦位于中国境内的户用分布式光伏发电基础设施项目,通过股权投资等法律法规、行业监管规定允许的方式对正泰安能数字能源(浙江)股份有限公司和/或其子公司开发的户用分布式光伏发电项目开展投资。
详情如下:









.jpg)
光伏资讯一手掌握,关注国际能源网 " 光伏头条 " 微信公众号
看资讯 / 读政策 / 找项目 / 推品牌 / 卖产品 / 招投标 / 招代理 / 发文章
扫码关注
免责声明:本文仅代表作者本人观点,与国际太阳能光伏网无关,文章内容仅供参考。凡本网注明"来源:国际太阳能光伏网"的作品,均为本站原创,转载请注明“来源:国际太阳能光伏网”!凡本网注明“来源:XXX(非国际太阳能光伏网)”的作品,均转载自其它媒体,转载目的在于传递更多信息,并不代表本网赞同其观点和对其真实性负责。
如因作品内容、版权和其它问题需要同本网联系的,请在相关内容刊发之日起30日内进行,我们将第一时间进行删除处理 。联系方式:400-8256-198