1月14日,亿晶光电发布2025年年度业绩预亏公告。
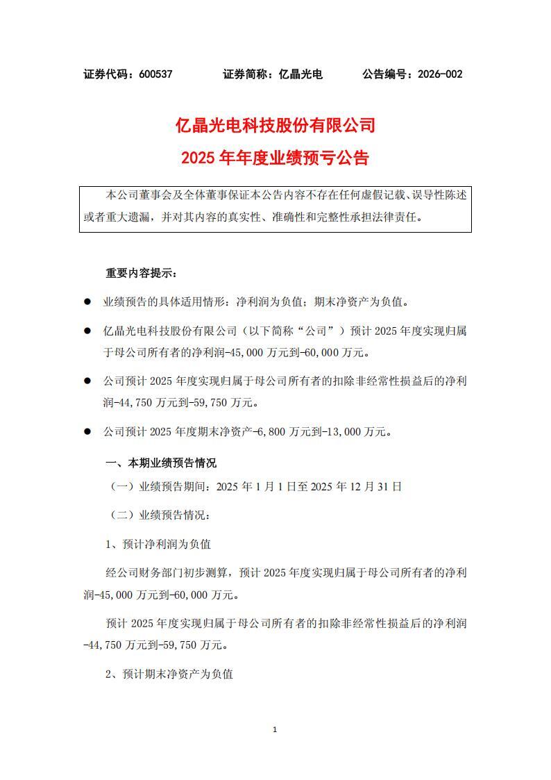
公告显示,经财务部门初步测算,亿晶光电预计 2025 年度实现归属于母公司所有者的净利润-45,000 万元到-60,000 万元。预计 2025 年度实现归属于母公司所有者的扣除非经常性损益后的净利润-44,750 万元到-59,750 万元。
对于亏损原因,亿晶光电表示, 2025 年国内光伏行业进入转型重塑阶段,尽管行业“反内卷”治理取得积极成效,产业链价格逐步筑底回升,但受前期阶段性结构性产能错配的惯性影响,供需失衡持续,行业整体疲软,整体盈利能力未得到修复。 2025 年,因公司原控股股东所持公司全部股票被司法拍卖,公司处于无控股股东及无实际控制人的状态。上述事项对公司信用状况及融资能力造成较大不利影响,导致资金流动性趋紧,并对公司产供销等经营活动产生显著制约。受此影响,公司营业成本增加,营业收入出现明显下滑。





切换行业






正在加载...



