光伏头条获悉,1月9日,广东省发展改革委、广东省自然资源厅、广东省生态环境厅、广东省水利厅联合发布《广东省存量地面集中式光伏电站竞争性配置工作方案》(粤发改能源〔2026〕14号),以及《关于组织开展首批存量地面集中式光伏电站竞争性配置工作的通知》(粤发改能源函〔2026〕44号)。
工作方案表示,坚持从严控制开发规模,通过竞争性配置和市场化机制优选存量项目纳入开发建设清单,促进企业理性投资。除纳入省开发建设清单的项目外,全省不再新上地面集中式光伏电站,有关部门及电网企业不再办理项目备案、用地、环评、水保、并网等相关手续。
对于参加竞争性配置条件,工作方案明确参加首批竞争性配置的存量地面集中式光伏电站,须同时满足以下条件:
2023年6月30日(含)前已完成项目备案;
2023年6月30日(含)前各项手续已齐备:已取得环境影响评价文件批复(或办理环境影响登记表备案)、水土保持方案许可、光伏阵列用地选址意见、升压站建设用地使用权,且已办理升压站建设用地规划许可证(或者符合国土空间规划)。
对2023年6月30日(含)前各项手续齐备的项目,先行组织开展竞争性配置,按照竞争性配置得分从高到低排序后,截取总规模不超过150万千瓦的项目纳入存量项目开发建设清单;后续组织其他手续齐备的项目开展竞争性配置,截取总规模不超过500万千瓦的项目纳入存量项目开发建设清单(首批及后续总计规模不超过650万千瓦)。
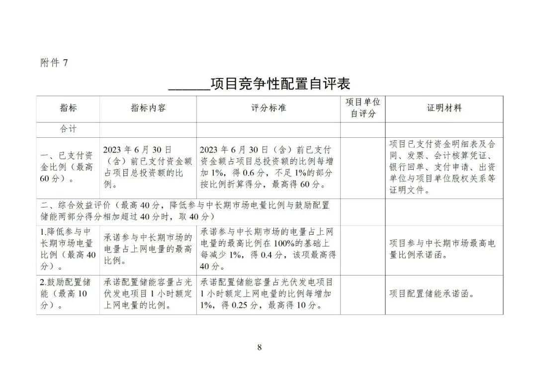
根据文件,竞争性配置实行评分排序,分值满分100分,由已支付资金比例得分与综合效益评价得分构成。其中综合效益评价得分满分40分,由降低参与中长期市场电量比例和鼓励配置储能两部分相加组成,若两部分相加超过40分,按40分计。具体评分标准如下:
(一)已支付资金比例,满分60分。
2023年6月30日(含)前已支付资金额占项目总投资额的比例每增加1%,得0.6分,该项最高得60分;
(二)综合效益评价,满分40分。
降低参与中长期市场电量比例。项目单位承诺参与中长期市场的电量占上网电量的最高比例在100%的基础上每减少1%,得0.4分,该项最高得40分;
鼓励配置储能。鼓励项目单位自愿配置储能,配置储能容量占光伏发电项目1小时额定上网电量的比例每增加1%,得0.25分,该项最高得10分。
原文如下:

广东省发展改革委 广东省自然资源厅 广东省生态环境厅 广东省水利厅关于印发《广东省存量地面集中式光伏电站竞争性配置工作方案》的通知
粤发改能源〔2026〕14号
各地级以上市发展改革局(委)、自然资源局、生态环境局、水利局、林业局,惠州市能源和重点项目局,广东电网公司、深圳供电局,广东电力交易中心:
为妥善处理已备案且投入资金建设、但未纳入省开发建设清单的地面集中式光伏电站开发建设问题,经研究制定《广东省存量地面集中式光伏电站竞争性配置工作方案》,现印发给你们,请认真组织实施。
广东省发展改革委 广东省自然资源厅
广东省生态环境厅 广东省水利厅
2026年1月9日
广东省存量地面集中式光伏电站竞争性配置工作方案
我省人多地少、土地资源紧缺,不适宜发展地面集中式光伏。为妥善处理已备案且投入资金建设、但未纳入《广东省能源局关于下达2023年地面集中式光伏电站开发建设方案的通知》(粤能新能〔2023〕25号)的地面集中式光伏电站(以下简称“存量项目”)问题,制定本工作方案。
一、总体要求
结合国家及我省新能源上网电价市场化改革工作要求,坚持从严控制开发规模,通过竞争性配置和市场化机制优选存量项目纳入开发建设清单,促进企业理性投资。除纳入省开发建设清单的项目外,全省不再新上地面集中式光伏电站,有关部门及电网企业不再办理项目备案、用地、环评、水保、并网等相关手续。
二、参加竞争性配置条件
参加竞争性配置的存量项目,须同时满足以下条件:
1.2023年6月30日(含)前已完成项目备案;
2.截至本工作方案印发日各项手续已齐备:已取得环境影响评价文件批复(或办理环境影响登记表备案)、水土保持方案许可、光伏阵列用地选址意见、升压站建设用地使用权,且已办理升压站建设用地规划许可证(或符合国土空间规划)。
三、竞争性配置评分规则
竞争性配置实行评分排序,分值满分100分,由已支付资金比例得分与综合效益评价得分构成。其中综合效益评价得分满分40分,由降低参与中长期市场电量比例和鼓励配置储能两部分相加组成,若两部分相加超过40分,按40分计。具体分值如下:
(一)已支付资金比例,满分60分。2023年6月30日(含)前已支付资金额占项目总投资额的比例每增加1%,得0.6分,该项最高得60分;
(二)综合效益评价,满分40分。
1.降低参与中长期市场电量比例。项目单位承诺参与中长期市场的电量占上网电量的最高比例在100%的基础上每减少1%,得0.4分,该项最高得40分;
2.鼓励配置储能。鼓励项目单位自愿配置储能,配置储能容量占光伏发电项目1小时额定上网电量的比例每增加1%,得0.25分,该项最高得10分。
四、工作安排
对2023年6月30日(含)前各项手续齐备的项目,先行组织开展竞争性配置,按照竞争性配置得分从高到低排序后,截取总规模不超过150万千瓦的项目纳入存量项目开发建设清单;后续组织其他手续齐备的项目开展竞争性配置,截取总规模不超过500万千瓦的项目纳入存量项目开发建设清单。
(一)组织项目申报和初审。各地市能源主管部门组织存量项目申报(材料清单参考附件1,申报材料逐页加盖项目单位公章),对项目2023年6月30日(含)前已支付资金比例(附件2,计算规则见附件3)以及申报材料等进行初步审核,并会同生态环境、水利、自然资源(林业)等有关部门对项目手续齐备性和合规性进行审查,最后汇总形成符合竞争性配置条件的项目清单(附件4),连同项目申报材料一并报省发展改革委(省能源局)。对项目参与中长期市场最高电量比例承诺函(附件5)、配置储能承诺函(附件6)、竞争性配置自评表(附件7)等材料,各地市能源主管部门无需审核,由项目单位密封后经各地市能源主管部门统一报送省发展改革委(省能源局)。
(二)组织评分和排序。省发展改革委(省能源局)组织相关部门对参加竞争性配置项目进行复核,并组织专家或委托专业机构评分,按分值从高到低排序,截取相应规模项目纳入存量项目开发建设清单。
(三)印发存量项目开发建设清单。省发展改革委(省能源局)将存量项目开发建设清单公示后予以印发。
五、有关要求
(一)各地市能源主管部门要提高站位,加强项目审核把关,同时督促项目单位认真落实承诺事项、依法依规开展项目建设,不得违法各行业法律法规要求。对虚报、瞒报,提供虚假信息及材料的项目单位,取消项目竞争性配置资格;如项目已纳入存量项目开发建设清单,将其从清单内剔除;如项目已并网,电网公司将项目从电网解列。已纳入存量项目开发建设清单的项目,应于两年内实现全容量并网,逾期未并网容量不再支持建设,电网公司不予并网。
(二)广东电力交易中心按月核实项目参与中长期市场电量比例,督促项目单位落实承诺事项。如项目签订的当月中长期合同电量占当月上网电量的比例超过承诺的最高电量比例,超出部分电量自愿按照当月月度集中竞争交易综合价与日前市场统一结算点月度加权平均综合价之差(为负置零)进行回收,回收的相关费用纳入当月电费结算,由全体工商业用户分享。
(三)电网企业核实确认项目单位落实配置储能承诺事项,对未按承诺配置储能的项目,电网公司不予并网、不予调度、不收购其电力电量。
附件:
1.项目申报材料清单
2.____项目2023年6月30日(含)前已支付资金明细表
3.2023年6月30日(含)前已支付资金比例计算规则
4.____市符合竞争性配置条件的存量地面集中式光伏项目清单
5.____项目参与中长期市场最高电量比例承诺函
6.____项目配置储能承诺函
7.____项目竞争性配置自评表
8.对____项目提交内容及材料负责的声明
附件:广东省存量地面集中式光伏电站处理工作方案附件1-8.wps










广东省发展改革委 广东省自然资源厅 广东省生态环境厅 广东省水利厅关于组织开展首批存量地面集中式光伏电站竞争性配置工作的通知
粤发改能源函〔2026〕44号
各地级以上市发展改革局(委)、自然资源局、生态环境局、水利局、林业局,惠州市能源和重点项目局,广东电网公司、深圳供电局,广东电力交易中心:
根据《广东省发展改革委 广东省自然资源厅 广东省生态环境厅 广东省水利厅关于印发〈广东省存量地面集中式光伏电站竞争性配置工作方案〉的通知》(粤发改能源〔2026〕14号),现组织开展首批存量地面集中式光伏电站竞争性配置工作。有关要求通知如下:
一、竞争性配置项目条件
参加首批竞争性配置的存量地面集中式光伏电站,须同时满足以下条件:
1.2023年6月30日(含)前已完成项目备案;
2.2023年6月30日(含)前各项手续已齐备:已取得环境影响评价文件批复(或办理环境影响登记表备案)、水土保持方案许可、光伏阵列用地选址意见、升压站建设用地使用权,且已办理升压站建设用地规划许可证(或者符合国土空间规划)。
二、工作安排
(一)组织项目申报和初审。各地市能源主管部门组织存量地面集中式光伏电站申报,对项目2023年6月30日(含)前已支付资金比例及有关材料进行初步审核,并会同自然资源(林业)、生态环境、水利等有关部门对项目手续齐备性和合规性进行审查后,汇总形成符合竞争性配置条件的项目清单,连同项目申报资料于2026年1月底前一并报省发展改革委(省能源局)。对项目参与中长期市场最高电量比例承诺函、配置储能承诺函、竞争性配置自评表等材料,各地市能源主管部门无需审核,由项目单位密封后经各地市能源主管部门统一报送省发展改革委(省能源局)。
(二)组织评分和排序。省发展改革委(省能源局)组织相关部门对参加竞争性配置项目进行复核,并组织专家或委托专业机构评分,按分值从高到低排序,截取总规模不超过150万千瓦的项目纳入存量地面集中式光伏电站开发建设清单。
(三)印发开发建设清单。省发展改革委(省能源局)将存量地面集中式光伏电站开发建设清单公示后予以印发。
三、有关要求
各地有关部门、广东电力交易中心及电网企业按照粤发改能源〔2026〕14号文要求,做好有关工作,并督促指导项目单位落实有关工作要求。
广东省发展改革委 广东省自然资源厅
广东省生态环境厅 广东省水利厅
2026年1月9日
来源:广东省发展改革委
切换行业





正在加载...



