1月8日,江苏北人发布关于与关联人共同投资公告。
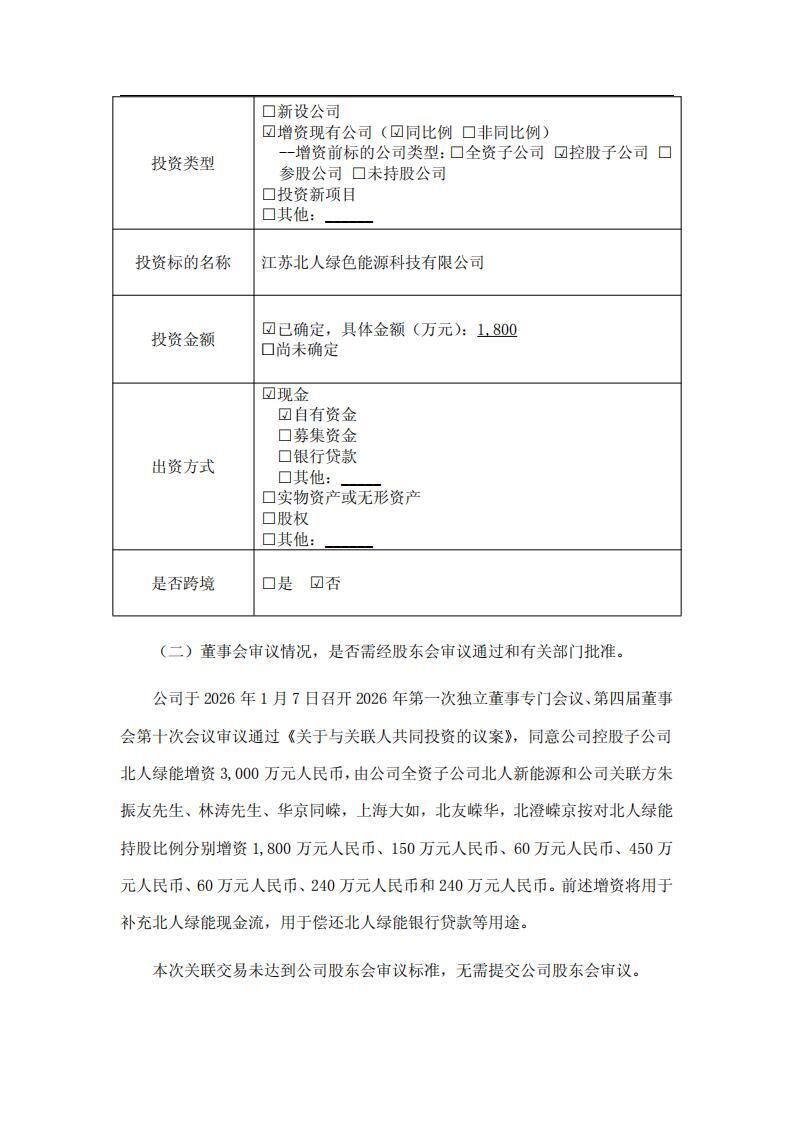
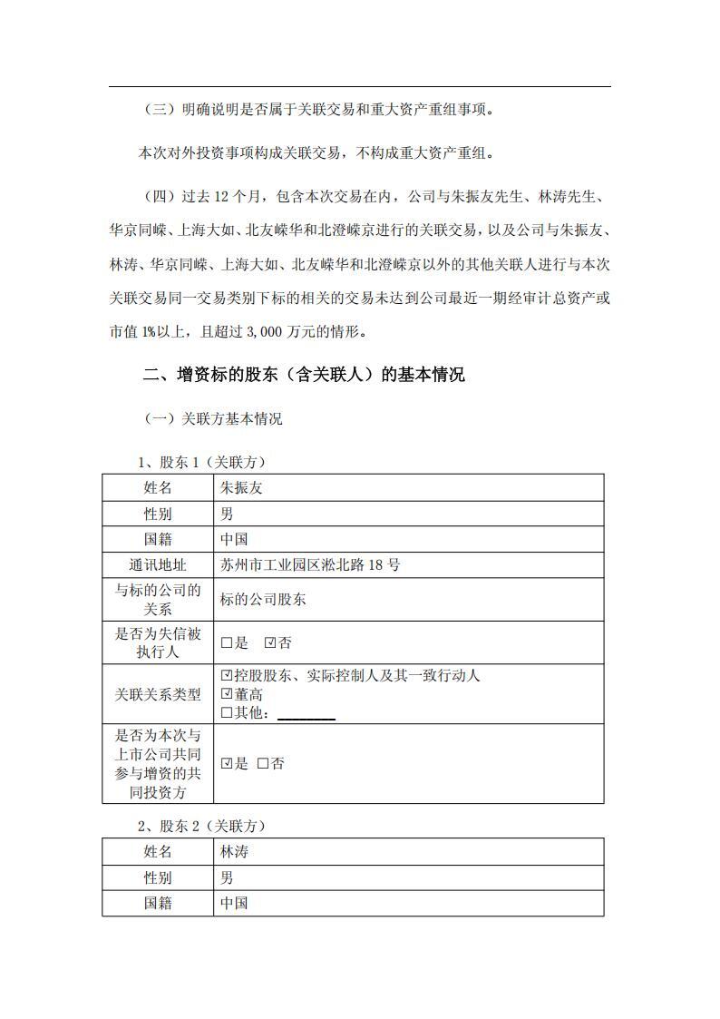
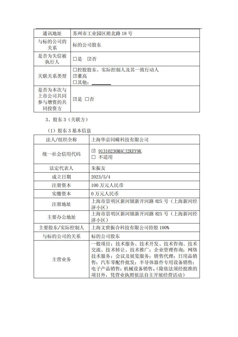
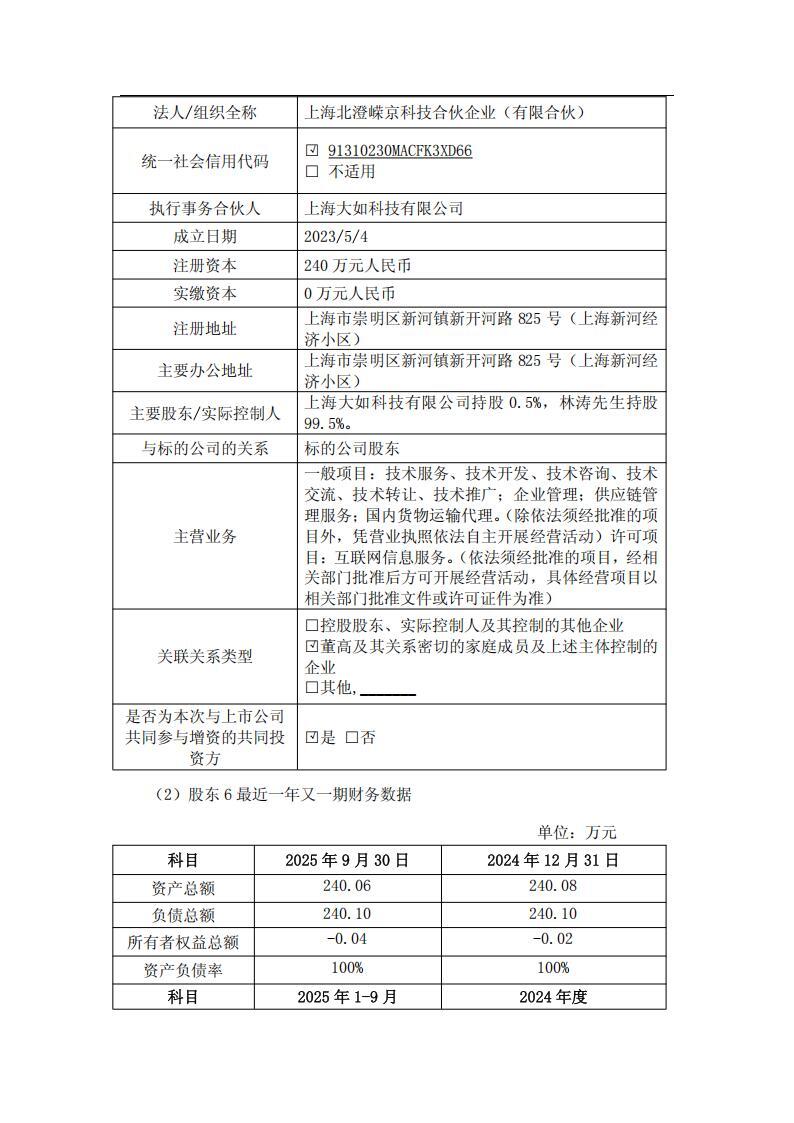
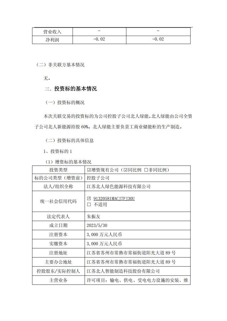
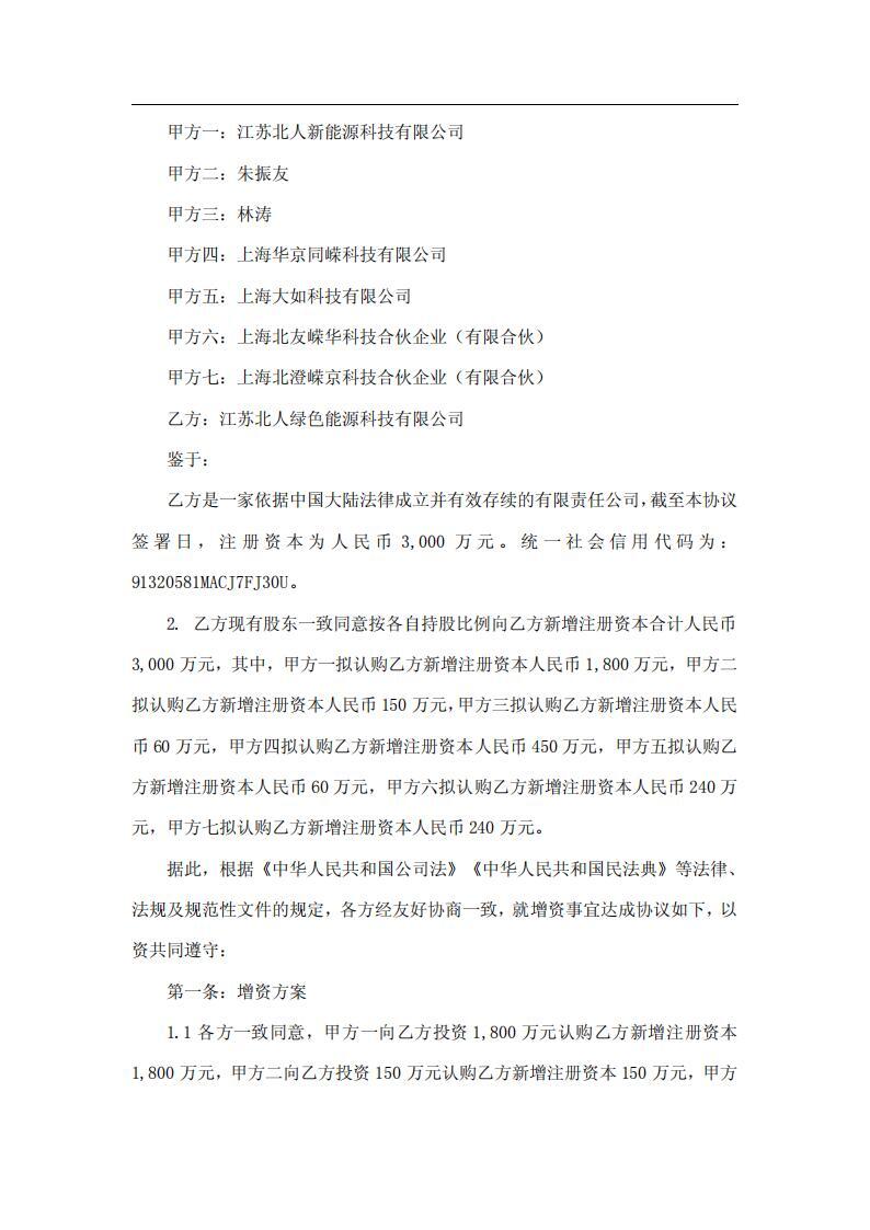
公告显示,江苏北人的全资子公司江苏北人新能源科技有限公司(简称“北人新能源”)拟与公司控股股东、实际控制人、董事长兼总经理朱振友先生,公司副董事长兼副总经理林涛先生,上海华京同嵘科技有限公司(简称“华京同嵘”),上海大如科技有限公司(简称“上海大如”),上海北友嵘华科技合伙企业(有限合伙)(简称“北友嵘华”),上海北澄嵘京科技合伙企业(有限合伙)(简称“北澄嵘京”)按对北人绿能持股比例,共同对北人绿能进行增资,其中北人新能源增资 1,800 万元人民币、朱振友先生增资 150 万元人民币、林涛先生增资 60 万元人民币、华京同嵘增资 450万元人民币、上海大如增资 60 万元人民币、北友嵘华增资 240 万元人民币、北澄嵘京增资 240 万元人民币,共计对北人绿能增资 3,000 万元人民币,增资后北人绿能各股东方对北人绿能持股比例保持不变。







.jpg)









切换行业






正在加载...



