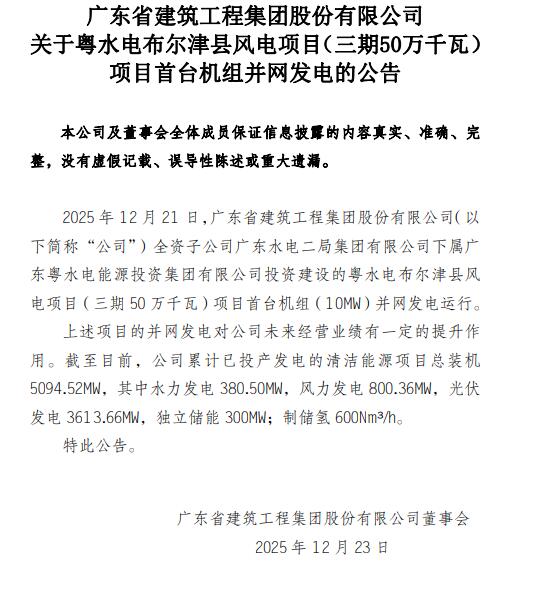
12月23日,广东建工发布关于粤水电布尔津县风电项目(三期50万千瓦)项目首台机组并网发电的公告。
根据公告,截至目前,广东建工累计已投产发电的清洁能源项目总装机5094.52MW,其中水力发电 380.50MW,风力发电 800.36MW,光伏发电 3613.66MW,独立储能 300MW;制储氢 600Nm3/h。

日期:2025-12-23 来源:广东建工
12月23日,广东建工发布关于粤水电布尔津县风电项目(三期50万千瓦)项目首台机组并网发电的公告。
根据公告,截至目前,广东建工累计已投产发电的清洁能源项目总装机5094.52MW,其中水力发电 380.50MW,风力发电 800.36MW,光伏发电 3613.66MW,独立储能 300MW;制储氢 600Nm3/h。

光伏资讯一手掌握,关注国际能源网 " 光伏头条 " 微信公众号
看资讯 / 读政策 / 找项目 / 推品牌 / 卖产品 / 招投标 / 招代理 / 发文章
扫码关注
免责声明:本文仅代表作者本人观点,与国际太阳能光伏网无关,文章内容仅供参考。凡本网注明"来源:国际太阳能光伏网"的作品,均为本站原创,转载请注明“来源:国际太阳能光伏网”!凡本网注明“来源:XXX(非国际太阳能光伏网)”的作品,均转载自其它媒体,转载目的在于传递更多信息,并不代表本网赞同其观点和对其真实性负责。
如因作品内容、版权和其它问题需要同本网联系的,请在相关内容刊发之日起30日内进行,我们将第一时间进行删除处理 。联系方式:400-8256-198