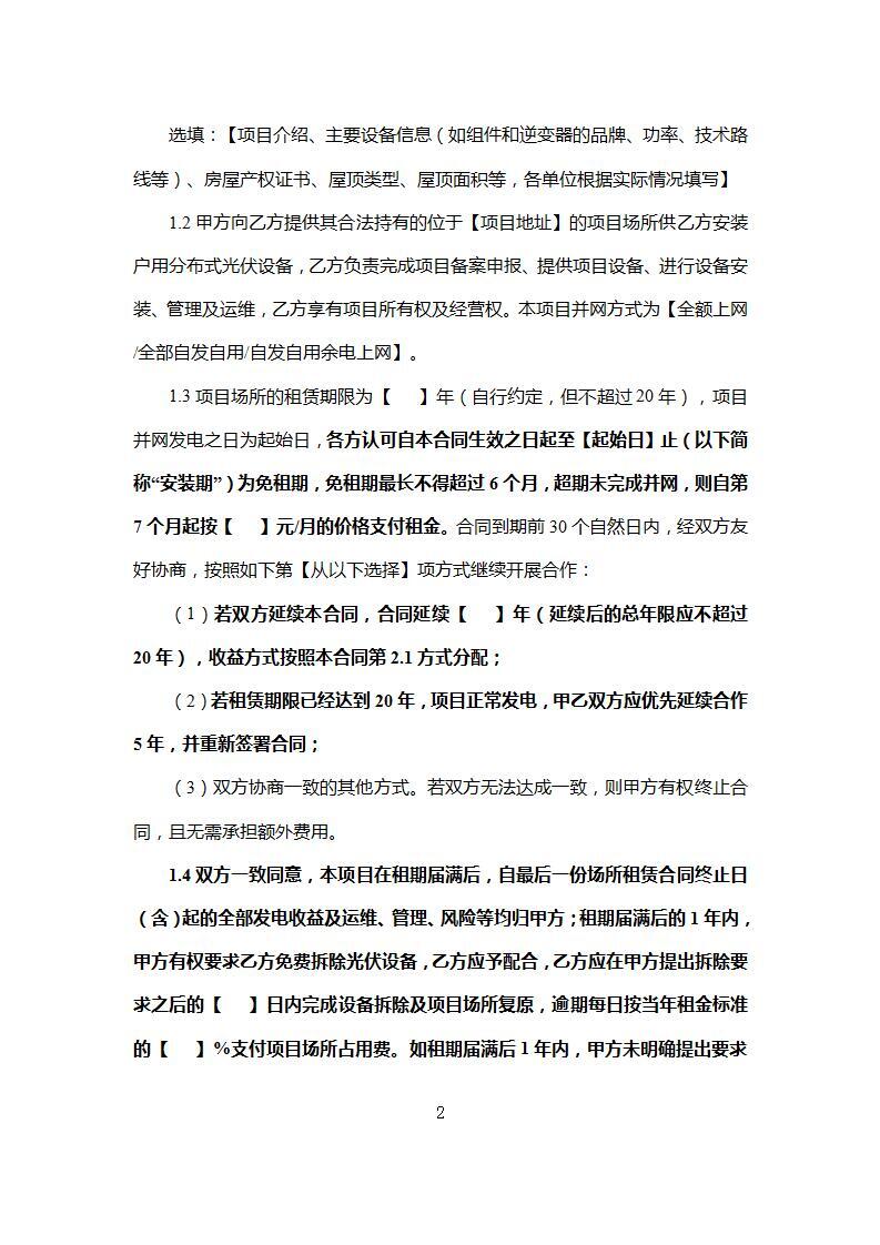
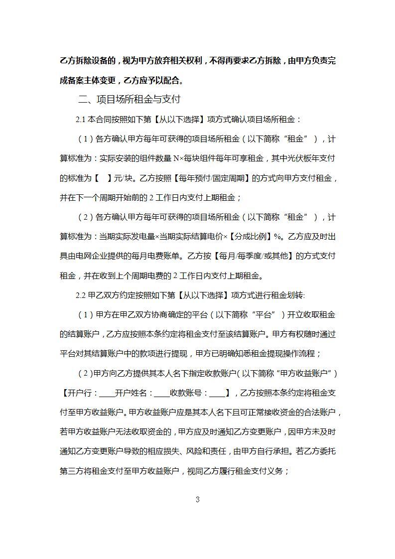
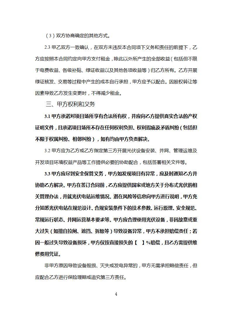
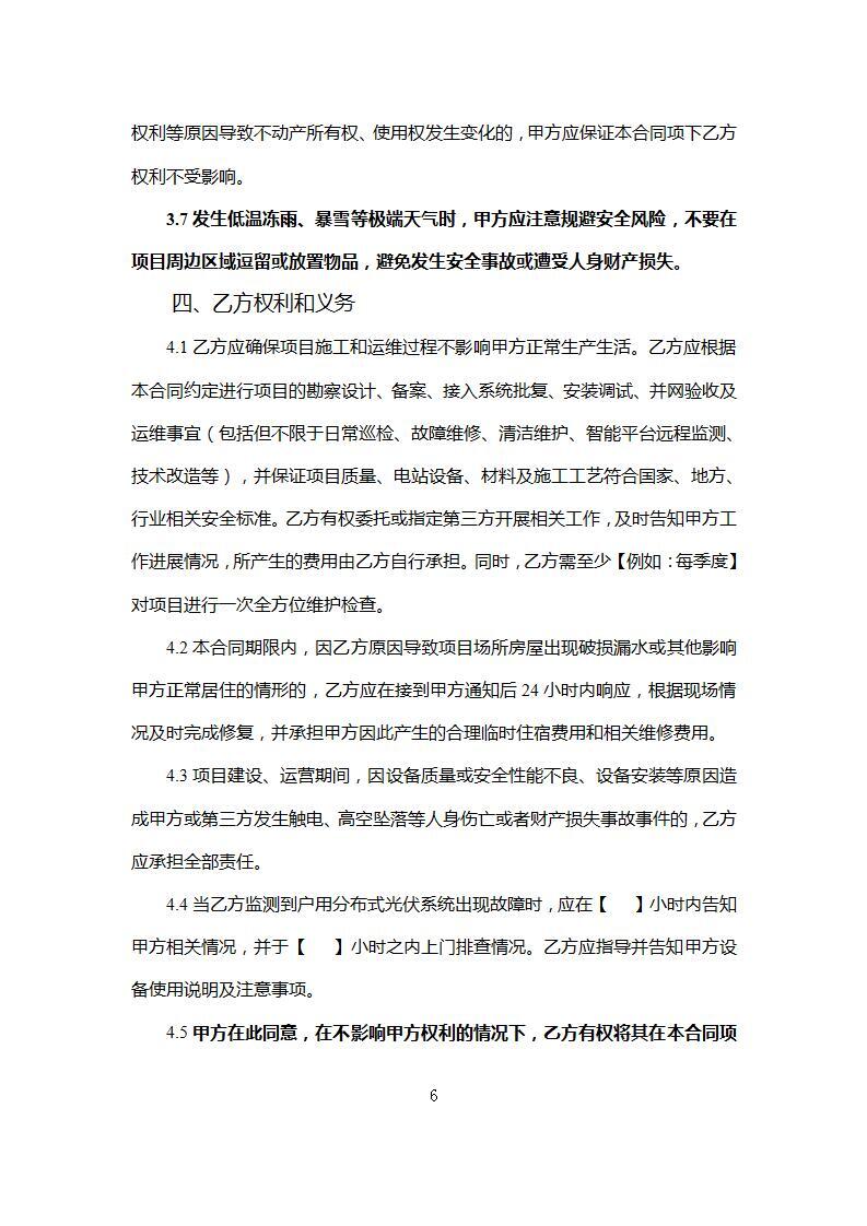
近期,中国光伏行业协会公布了《非自然人户用分布式光伏项目场所租赁标准合同(范本)》。
详情如下:
中国光伏行业协会公布《非自然人户用分布式光伏项目场所租赁标准合同(范本)》
近期,中国光伏行业协会公布了《非自然人户用分布式光伏项目场所租赁标准合同(范本)》。现予以转发,供光伏开发企业、户用光伏经销商等行业从业方和居民用户参考借鉴。
附件:非自然人户用分布式光伏项目场所租赁标准合同(范本).docx
2025年12月19日











日期:2025-12-22 来源:国家能源局
近期,中国光伏行业协会公布了《非自然人户用分布式光伏项目场所租赁标准合同(范本)》。
详情如下:
中国光伏行业协会公布《非自然人户用分布式光伏项目场所租赁标准合同(范本)》
近期,中国光伏行业协会公布了《非自然人户用分布式光伏项目场所租赁标准合同(范本)》。现予以转发,供光伏开发企业、户用光伏经销商等行业从业方和居民用户参考借鉴。
附件:非自然人户用分布式光伏项目场所租赁标准合同(范本).docx
2025年12月19日











光伏资讯一手掌握,关注国际能源网 " 光伏头条 " 微信公众号
看资讯 / 读政策 / 找项目 / 推品牌 / 卖产品 / 招投标 / 招代理 / 发文章
扫码关注
免责声明:本文仅代表作者本人观点,与国际太阳能光伏网无关,文章内容仅供参考。凡本网注明"来源:国际太阳能光伏网"的作品,均为本站原创,转载请注明“来源:国际太阳能光伏网”!凡本网注明“来源:XXX(非国际太阳能光伏网)”的作品,均转载自其它媒体,转载目的在于传递更多信息,并不代表本网赞同其观点和对其真实性负责。
如因作品内容、版权和其它问题需要同本网联系的,请在相关内容刊发之日起30日内进行,我们将第一时间进行删除处理 。联系方式:400-8256-198