12月19日,银星能源发布关于与关联方签订《分布式光伏项目合同能源管理协议》暨关联交易的公告。
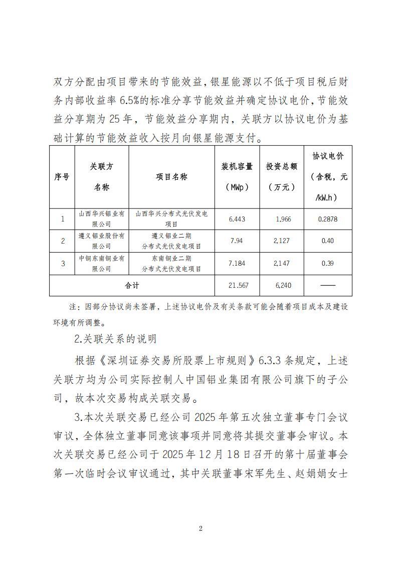
根据公告,银星能源拟投资人民币 6,240 万元在公司实际控制人中国铝业集团有限公司旗下 3 家子公司(以下简称关联方)的屋顶及闲置空地上建设 21.567MWp 的分布式光伏发电项目,并与关联方分别签订《分布式光伏发电项目合同能源管理协议》。
银星能源负责分布式光伏项目的设计、投资、建设、运行和维护,项目资本金 40%,其余银行借款解决,项目的税后财务内部收益率不低于 6.5%。关联方负责分布式光伏项目的电量消纳, 双方分配由项目带来的节能效益,银星能源以不低于项目税后财务内部收益率 6.5%的标准分享节能效益并确定协议电价,节能效益分享期为 25 年,节能效益分享期内,关联方以协议电价为基础计算的节能效益收入按月向银星能源支付。
详情如下:







.jpg)







切换行业






正在加载...



