12月3日,中国电建2026年度光伏组件框架入围集中采购项目公开招标公告发布。
本次集中采购招标的光伏组件中国电力建设集团(股份)有限公司 2026年度预计装机总量(包括自主投资建设项目和对外承揽的总承包项目),总量为31GW。本次招标将按各包件分别确定中国电力建设集团(股份)有限公司 2026年度光伏组件入围供应商(入围供应商数量根据实际投标人数量确定),并签订框架协议,框架协议有效期至下一年度集中采购结果正式公布为止。集团(股份)公司所属各子企业各规格型号光伏组件的采购均按照框架入围名单及协议执行。
供货范围主要包括:光伏组件及附件、专用工具、备品备件、消耗品、技术服务等。
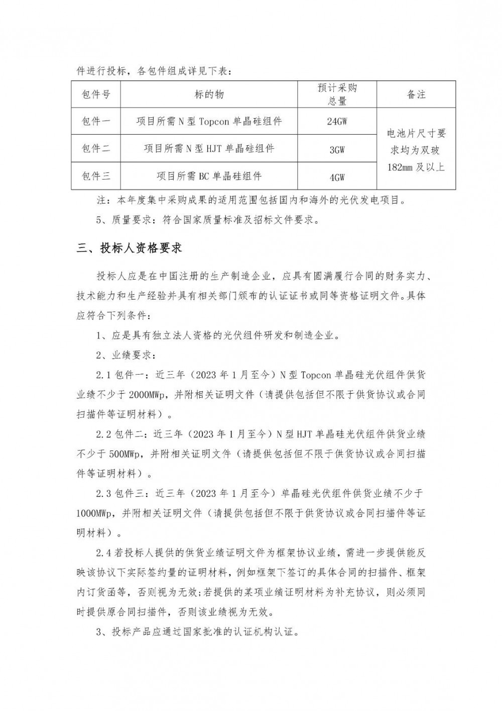
本次招标分为3个包件进行投标,潜在投标人可以对某一包件或全部包件进行投标,各包件组成详见下表:

本次招标不接受联合体投标。
公告如下:




切换行业






正在加载...



