光伏头条获悉,12月1日,山东省发展和改革委员会发布关于公开征求《山东省新能源可持续发展差价结算实施细则(征求意见稿)》《山东省电力零售市场价格风险防控实施细则(征求意见稿)》意见建议的公告。
根据《山东省新能源可持续发展差价结算实施细则(征求意见稿)》:
适用范围。本实施细则新能源,是指并入山东电网的风电、太阳能发电项目(以下统称“新能源项目”),其中2025年5月31日及以前投产(即全容量并网,下同)的为存量项目,2025年6月1日(含)起投产的为增量项目。
除符合分期(批)建设条件的项目外,2025年5月31日及以前分布式光伏项目实际并网容量小于备案容量,剩余容量后续不再建设的,认定为存量项目;如剩余容量后续建设,该项目整体认定为增量项目。
容量认定。2023年12月27日以前备案的光伏项目,若备案机关未作特殊说明(如备案容量使用光伏组件专属标识“MWp”),备案容量按交流侧容量认定;若备案文件中装机规模的单位是“MWp”,备案容量按直流侧容量认定。2023年12月27日及以后备案的光伏项目,按照山东省相关规定,备案容量为交流侧容量。
机制电量:
单个存量项目机制电量比例上限,原则上与现行具有保障性质的相关电量规模政策相衔接。具体如下:
(一)2025年5月31日前投产的纳入国家扶贫目录的光伏扶贫项目,机制电量比例为100%。
(二)2024年12月31日前投产的并网电压为220伏(380伏)自然人户用分布式光伏项目,机制电量比例为100%。
(三)2025年1月1日-5月31日投产的并网电压为220伏(380伏)自然人户用分布式光伏项目,机制电量比例为85%。
(四)根据《关于<关于推进分布式光伏高质量发展的通知>有关事项的补充通知》(鲁发改能源函〔2024〕87号)规定,应按照集中式光伏实时市场加权平均电价结算的存量6兆瓦及以上工商业光伏发电项目,机制电量比例为0。
(五)根据《关于做好2025年电力市场平稳衔接过渡有关工作的通知》(鲁发改能源〔2025〕396号)规定,山东省新能源全量入市前,存量项目曾持有过渡期间或以后省内中长期合约的,机制电量比例为0。
(六)其他存量项目,机制电量比例为80%。
机制电价:
存量项目机制电价,按照山东省燃煤基准电价(每千瓦时0.3949元,含增值税)执行。
执行期限:
存量项目机制执行期限按项目全生命周期合理利用小时数剩余小时数与投产满20年较早者确定。
存量海上风电、陆上风电、光伏发电全生命周期合理利用小时数分别为52000小时、36000小时、22000小时。国家确定的光伏领跑者基地项目和2019年、2020年竞价光伏项目,在以上小时数基础上增加10%。
原文如下:

关于公开征求《山东省新能源可持续发展差价结算实施细则(征求意见稿)》《山东省电力零售市场价格风险防控实施细则(征求意见稿)》意见建议的公告
为广泛听取社会意见,进一步提高电价改革工作的科学性与可操作性,现就《山东省新能源可持续发展差价结算实施细则(征求意见稿)》《山东省电力零售市场价格风险防控实施细则(征求意见稿)》全文公开征求意见。
一、征集时间
为加快落实国家发展改革委、国家能源局《关于深化新能源上网电价市场化改革 促进新能源高质量发展的通知》(发改价格〔2025〕136号)相关要求,此次征求意见时间为2025年12月1日-7日。
二、参与方式
请将意见建议发送至邮箱:cuike@shandong.cn,邮件主题请注明“***实施细则意见建议+单位/个人名称”。
衷心感谢您对电价改革工作的关心和支持!
联系电话:0531-51785718。
附件1:山东省新能源可持续发展差价结算实施细则(征求意见稿).docx
附件2:山东省电力零售市场价格风险防控实施细则(征求意见稿).doc
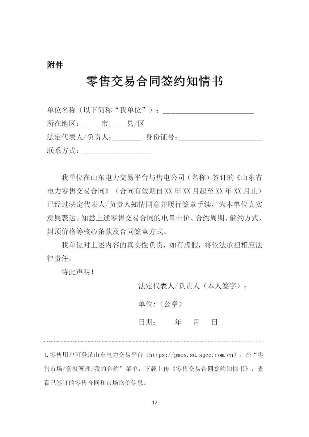
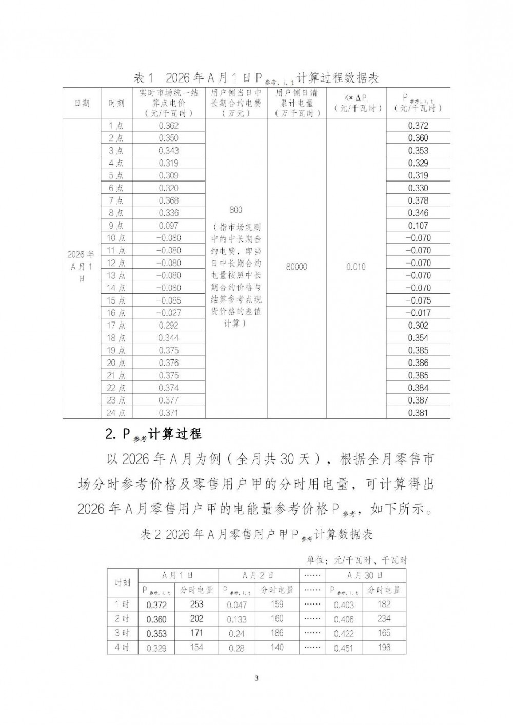
关于山东省电力零售用户封顶价格的计算示例.docx
山东省发展和改革委员会
2025年12月1日




























切换行业




正在加载...



