12月1日,云南省文山州西畴县发展和改革局发布西畴县2025年第二批新能源项目优选投资开发主体公告。
根据公告,西畴县2025年第二批新能源项目选址在西畴县行政区域范围内。本次招标分为3个标段,规模共计490MW。
1.第一标段(1个项目,20万千瓦)。
(1)回龙光伏发电项目:规划建设集中式光伏发电站1座,总装机规模20万千瓦。
2.第二标段(1个项目,10万千瓦)。
(2)兴隆光伏发电项目:规划建设集中式光伏发电站1座,总装机规模10万千瓦。
3.第三标段(3个项目,19万千瓦)。
(3)多依坪光伏发电项目:规划建设集中式光伏发电站1座,总装机规模8万千瓦。
(4)戈木村光伏发电项目:规划建设集中式光伏发电站1座,总装机规模8万千瓦。
(5)马街村光伏发电项目:规划建设集中式光伏发电站1座,总装机规模3万千瓦。
公告如下:

西畴县2025年第二批新能源项目优选投资开发主体公告
一、优选条件
为持续推动西畴县新能源产业高质量发展,科学有序推动光伏项目开发利用,根据《云南省发展和改革委员会云南省能源局关于进一步规范开发行为加快光伏发电发展的通知》(云发改能源〔2023〕264号)《云南省发展和改革委员会关于加强光伏资源开发建设有关工作的通知》(云发改能源〔2023〕785号)《云南省发展和改革委员会 云南省能源局关于印发云南省2025年第二批新能源项目开发建设方案的通知》(云能源新能〔2025〕193号)《文山州有序推进新能源资源开发利用工作方案》(文政办发〔2022〕40号)等文件及工作要求,结合省、州下达西畴县2025年第二批新能源项目实际,现就项目优选投资主体有关事项公告如下:
二、项目基本情况
(一)项目名称:西畴县2025年第二批新能源项目。
(二)项目选址:西畴县行政区域范围内。
(三)配置内容:
1.第一标段(1个项目,20万千瓦)。
(1)回龙光伏发电项目:规划建设集中式光伏发电站1座,总装机规模20万千瓦。
2.第二标段(1个项目,10万千瓦)。
(2)兴隆光伏发电项目:规划建设集中式光伏发电站1座,总装机规模10万千瓦。
3.第三标段(3个项目,19万千瓦)。
(3)多依坪光伏发电项目:规划建设集中式光伏发电站1座,总装机规模8万千瓦。
(4)戈木村光伏发电项目:规划建设集中式光伏发电站1座,总装机规模8万千瓦。
(5)马街村光伏发电项目:规划建设集中式光伏发电站1座,总装机规模3万千瓦。
三、配置原则
(一)统筹资源,生态优先。统筹新能源项目与环境保护、土地综合利用的关系,严格落实节约集约用地有关规定和要求,结合农村产业发展和倡导低碳绿色生产生活方式,因地制宜建设新能源发电综合利用项目。
(二)公开优选,市场配置。充分发挥市场在资源配置中的决定性作用,坚持公平、公正、公开地面向社会公开优选新能源项目投资开发主体,坚持引入行业综合实力强、信誉良好、能带动地方发展和推动乡村振兴的企业,配置投资开发主体。
(三)融合发展,就近接入。坚持资源开发与产业培育融合发展,融合“新能源发电+乡村振兴+联农带农”模式,推动乡村振兴和地方经济社会共同发展。加快完善配套接网工程建设,力争实现同步并网、就近接入。
(四)安全规范,合法合规。严格按照项目报建程序和行业政策要求,加快项目推进进度,遵守工程建设标准,严实安全底线,确保项目建设和运行可靠性、安全性。投资开发主体要切实履行投资责任,严禁“转让项目”。
四、投资开发主体资格要求
综合考虑市场良性竞争、企业新能源开发建设实力以及地方国有企业参与等因素,对申报企业资格提出如下要求:
1.报名参加竞配企业应为中华人民共和国境内依法注册的企业,其他组织和联合体,具备新能源开发资质,且营业执照处于有效存续状态。
2.报名参加竞配企业未被列入“信用中国”网站“严重失信主体名单”、“重大税收违法失信主体名单”;未被列入“中国执行信息公开网”网站“失信被执行人”名单;未被列入“国家企业信用信息公示系统”网站“严重违法失信名单。
3.本次竞争性配置接受联合体参与,联合体申报时须提供有效的联合体协议书,并明确各方责任,注明联合体牵头方。
五、申报材料要求
按标段提供单行配置材料并分别封装成册,材料包括但不限于以下内容:
1.申报企业营业执照。联合体方式申报的,应提供已签署、盖章的联合体协议及双方营业执照。
2.法定代表人身份证明原件(附法定代表人身份证复印件)。
3.法定代表人授权委托书原件(附被授权人身份证复印件)及被授权人的身份证原件(如有)。
4.申报企业基本情况。包括申报企业主营业务、总资产、资产负债、股东构成、净资产等内容,并提供2024年经审计的年度财务报告(至少包含审计报告、资产负债表、利润表、现金流量表等),2025年成立的企业提供成立之日至今的财务报表。如为联合体申报,各方均需提供。
5.申报企业业绩水平。包括申报企业国内已投运的新能源项目装机容量,并提供截至2025年6月30日前已并网的新能源项目相关证明材料(新成立企业根据实际情况提供)。如为联合体申报,各方均需提供。
6.一个企业集团只能有一个投资主体。申报企业代表所属集团参与竞争配置的,在提供企业相关材料时,应同时提供集团授权书,以证明其参与市场化竞争配置身份的唯一性。
7.《资源配置重点评分指标》中每项指标的证明支撑材料。
8.关于项目备案、开工、建成及并网时间的承诺。
9.关于申报企业未被列入“信用中国”网站“严重失信主体名单”、“重大税收违法失信主体名单”;未被列入“中国执行信息公开网”网站“失信被执行人”名单;未被列入“国家企业信用信息公示系统”网站“严重违法失信名单因失信纳入“信用中国”黑名单的承诺。
10.关于申报材料真实性的承诺。
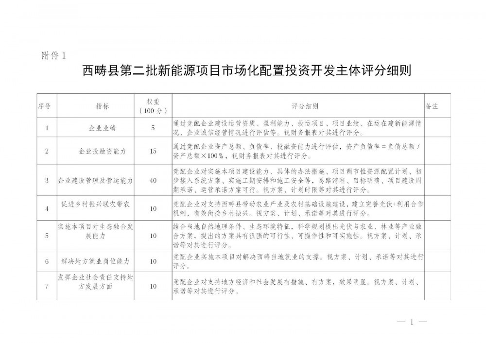
六、配置评分办法
采用综合评分法,评分指标包括企业业绩、企业投融资能力、企业建设管理及营运能力、促进乡村振兴联农带农、实施本项目对生态融合发展能力、解决地方就业岗位能力、发挥企业社会责任支持地方发展7个方面。企业报名结束后,从专班成员单位中抽取人员组成评审专家组,负责对参与市场化配置的企业进行资格性审查,对通过资格审查的企业进入评审打分阶段,由评审专家组根据评分细则对企业递交的竞配材料按标段开展第一轮书面优选测评工作,确定排名前3家企业进入第二轮磋商谈判,由县人民政府开展第二轮磋商谈判后,结合第二轮磋商谈判情况,本着公平、公开、公正原则给予3家企业进行排序(若评审结果不足3户企业则按得分排名),优选结果报文山州人民政府同意后按排序取第一名确定为本轮新能源项目优选投资开发主体。
七、设定开工时间和退出机制
1.明确时限要求。依据(云发改能源〔2023〕264号)文件要求,确定项目业主后10个工作日内签订投资开发协议,项目协议签订1个月内办理备案手续,备案后2个月内(剔除开工前置手续办理时间)应实现开工,原则上开工后8个月内应具备投产条件,12个月内应具备全容量并网条件。
2.建立退出机制。设置新能源项目开发业主经营期限上限,经营期限按相关政策规定进行确定(自项目投产之日起计算),经营期满后由县级人民政府收回开发权,并重新组织资源利用开发。确定的优选业主未按约定要求开展建设的,由文山州按规定收回光伏资源项目开发权,原备案机关取消备案,收回开发权和取消备案的项目由省发展改革委、省能源局指导文山州、西畴县进行重新配置。
八、报名时间、地点和联系人
1.时间:自公告发布之日起至2025年12月7日17:30前截至。
2.地点:西畴县发展和改革局投资能源股(云南省文山州西畴县西洒镇青年路)
3.联系人和联系方式:
张国莹,电话:0876-7627918
邮箱:595158275@qq.com
九、注意事项
1.递交优选申报材料时需提交企业清晰、有效的营业执照扫描件;法定代表人身份证明原件(附法定代表人身份证复印件);法定代表人授权委托书原件(附被授权人身份证复印件)及被授权人的身份证原件(如有);
2.优选申报材料应采用无线胶装订成册(一正一副),不得采用活页夹。优选申报材料正、副本一致的盖企业鲜章并提供电子版扫描件1份(扫描件采用U盘形式提供,U盘需标识申报企业名称)。优选申报材料正、副本、U盘需密封提交。
3.本次优选结果将于优选结束后3个工作日内,在西畴县人民政府网站进行公示,如有异议请在规定时限内向监督部门提出质疑,监督电话:0876-3058047。
十、特别说明
与发包人存在利害关系可能影响优选公正性的法人、其他组织或者个人,不得参加本次优选(提供书面承诺或相关证明材料)。
各级领导干部和公务人员不得违规干预、插手优选投资开发主体全过程和项目建设管理工作。严禁市场主体采取不正当手段获取项目建设、投资资格,严禁倒卖指标行为,违规操作将取消相关企业优选资格。
西畴县第二批新能源项目市场化配置投资开发主体评分细则.doc
西畴县新能源项目市场化配置工作专班办公室
(西畴县发展和改革局代章)
2025年11月30日





切换行业






正在加载...



