11月20日,山西省发展和改革委员会发布《关于2025年增量新能源项目机制电价竞价工作有关事项的通知》。
内容指出,竞价主体为2025年6月1日至2025年12月31日期间投产(全容量并网)的集中式风电、集中式光伏、分散式风电、分布式光伏等项目。不含跨省跨区通道配套新能源项目。分风电、光伏分别组织竞价、出清。
机制电量总规模。本次竞价机制电量总规模55.06亿千瓦时(按全年计算,下同),其中:风电14.17亿千瓦时,光伏40.89亿千瓦时。
申报充足率。风电、光伏竞价申报充足率均为120%。
竞价上下限。风电、光伏竞价上限均为0.332元/千瓦时(含税),竞价下限均为0.2元/千瓦时(含税)。
执行期限。风电、光伏机制电价执行期限均为10年。
单个项目申报机制电量上限:
项目申报机制电量上限=项目装机容量×近三年本地区同类型电源平均发电利用小时数×(1-平均厂用电率)×上限比例。
1.平均发电利用小时数。考虑竞价系统参数设置情况,本次竞价平均发电利用小时数按以下分类确定。
风电项目。临汾、吕梁2256小时;朔州、大同、晋中、忻州、运城2177小时;太原、阳泉、长治、晋城1988小时。
光伏项目。大同1561小时;朔州、阳泉、吕梁、忻州、长治、运城1423小时;太原、晋中、临汾、晋城1283小时。
2.平均厂用电率。风电2.65%;光伏2.09%。
3.上限比例。风电、光伏均为80%。
公告如下:

关于2025年增量新能源项目机制电价竞价工作有关事项的通知
根据省发展改革委、省能源局、山西能源监管办《关于印发
一、竞价主体
(一)主体范围。2025年6月1日至2025年12月31日期间投产(全容量并网)的集中式风电、集中式光伏、分散式风电、分布式光伏等项目。不含跨省跨区通道配套新能源项目。
(二)组织分类。分风电、光伏分别组织竞价、出清。
二、竞价参数
(一)机制电量总规模。本次竞价机制电量总规模55.06亿千瓦时(按全年计算,下同),其中:风电14.17亿千瓦时,光伏40.89亿千瓦时。
(二)申报充足率。风电、光伏竞价申报充足率均为120%。
(三)竞价上下限。风电、光伏竞价上限均为0.332元/千瓦时(含税),竞价下限均为0.2元/千瓦时(含税)。
(四)执行期限。风电、光伏机制电价执行期限均为10年。
(五)单个项目申报机制电量上限。
项目申报机制电量上限=项目装机容量×近三年本地区同类型电源平均发电利用小时数×(1-平均厂用电率)×上限比例。
1.平均发电利用小时数。考虑竞价系统参数设置情况,本次竞价平均发电利用小时数按以下分类确定。
风电项目。临汾、吕梁2256小时;朔州、大同、晋中、忻州、运城2177小时;太原、阳泉、长治、晋城1988小时。
光伏项目。大同1561小时;朔州、阳泉、吕梁、忻州、长治、运城1423小时;太原、晋中、临汾、晋城1283小时。
2.平均厂用电率。风电2.65%;光伏2.09%。
3.上限比例。风电、光伏均为80%。
(六)申报单位。机制电量申报单位为“兆瓦时”,保留小数点后面3位;机制电价申报价格单位为“元/兆瓦时”,保留小数点后面3位,含增值税。
三、竞价要求
竞价工作由项目主体自愿参与,其中:分散式风电、分布式光伏可自主参与竞价,也可委托代理商代理参与竞价,委托代理商代理参与竞价的需签署《分散式风电/分布式光伏项目竞价代理委托书》(模板见附件1);竞价通知发布前已全容量并网的自然人户用分布式光伏项目参与竞价时,可自主选择按直接接受竞价结果的方式确定机制电量和机制电价,选择该模式的项目业主应与电网企业签订《自然人户用光伏竞价委托协议》(模板见附件2),仅需申报装机容量,无需单独申报电量、电价,由竞价组织机构统一组织出清;未投产的分布式光伏项目在参与竞价前应取得电网企业出具的接入系统方案答复。
本次竞价代理商需具备售电资质。代理商为每个代理项目单独填报信息。
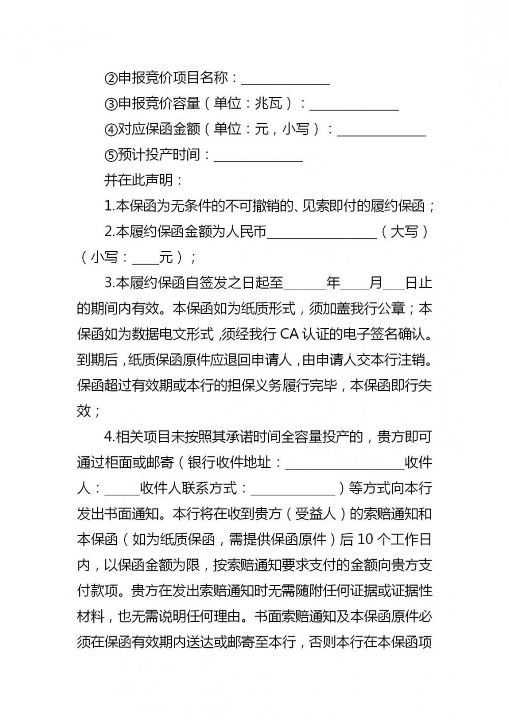
四、履约保函
履约保函计算方式为,保函金额=项目核准(备案)装机容量×同类项目近三年平均发电利用小时×同类项目近三年平均上网电价(不含可再生能源补贴)×调节系数。
1.平均发电利用小时。风电2124小时;光伏1349小时。
2.平均上网电价(不含可再生能源补贴)。风电0.2652元/千瓦时;光伏0.2912元/千瓦时。
3.调节系数。调节系数为10%。
保函金额四舍五入取整到元,上限为3000000元(模板见附件3)。
五、其他事项
(一)本通知印发3个工作日内,请国网山西省电力有限公司制定竞价公告,明确竞价组织方式、组织程序、时间安排等具体事项,并将本通知和竞价公告通过“新能源云”网站(https://sgnec.sgcc.com.cn)、“网上国网”APP、“95598智能互动”网站(https://www.95598.cn)的竞价专区发布。
(二)竞价最终结果由省发展改革委另行公布。竞价结果公布1个月内,电网企业与入选项目签订新能源可持续发展价格结算机制差价协议。
(三)法定代表人或自然人户主委托他人参与本次竞价的,需签署《竞价授权委托书》(模板见附件4)。
(四)已投产暂未取得电力业务许可证的项目,需提交电力业务许可证延期报送承诺书(模板见附件5)。
未尽事宜,按照《深化新能源上网电价市场化改革 促进新能源高质量发展实施方案》《增量新能源项目机制电价实施细则》执行。如遇重大事项,请及时报我委。
附件:
山西省发展和改革委员会
2025年11月19日







切换行业





正在加载...



