1、涉足可再生能源领域以满足“碳减排”诉求
随着“碳中和”已上升为全球议题,科技行业因电力耗能极大,在“碳中和”趋势下,“碳减排”诉求愈发强烈。
其中,Google,Apple和Facebook分别在2017、2018和2020年完成运营体系的100%可再生能源使用,包含其数据中心基础设施。Microsoft和Amazon将完全实现可再生能源使用的目标节点定为在2025年。
截止2019年Amazon可再生能源使用率为42%,Microsoft的数据中心产业可再生能源使用率为60%。可以看出,“科技巨头们”实现“碳减排”目标主要是通过使用可再生能源来实现的。

2、实践方式一:购买可再生能源电力
而在具体实践方式上,科技巨头们主要通过购买可再生能源电力及投资和自建可再生能源项目来实践“碳减排”。
首先,根据可再生能源买家联盟(REBA)的统计数据显示,2015-2019年,美国可再生能源采购量不断增长,至2019,采购量达9.33GW。

2019年采购量排名前十的企业中,有4家公司属于互联网科技企业,其中,排名前五的买家中有3家属于互联网科技公司,Facebook、谷歌的采购量均在1GW以上。

3、实践方式二:自建可再生能源项目
而在自建可再生能源项目方面,以苹果公司为例,截至2020年1月,苹果公司已100%使用可再生能源运行,其中有12%是来自于公司自建的可再生能源项目。

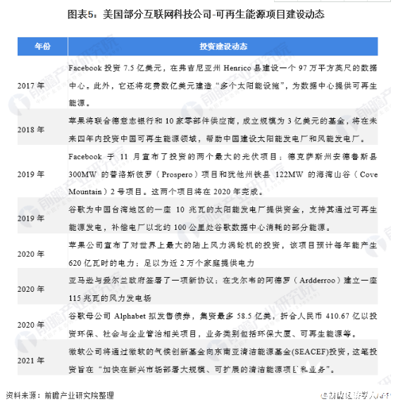
此外,其他科技巨头也在近几年陆续投资或新建可再生能源项目,或通过基金投资、或直接投资、或与可再生能源企业战略合作等:

切换行业





正在加载...



