“‘光伏+氢’可谓是万能的能源,两者的组合不仅易得、可持续,还具备经济性和安全性。既不像水电和风电一样受到地理位置的限制,也不像煤电一样带来环境污染。”日前,晶科能源副总裁钱晶透露,公司已经成立专门的“光伏+氢”解决方案事业部,专注于为光伏制氢提供更高效的组件产品,取得更低的光伏发电成本和更低的制氢成本。

今年以来,以晶科能源、隆基股份等为代表的光伏企业纷纷宣布布局氢能领域,“光伏+氢”正催生出新“蓝海”。市场虽广阔,但要想真正实现规模化、商业化发展,就要不断增加价格优势,跨过“经济性”这道坎。
“超过0.35元/千瓦时,优势不大”
“光伏+氢”被市场普遍看好。万联证券认为,“光伏+氢”作为零碳电力和清洁能源电力载体,在减少二氧化碳排放方面可以发挥巨大的作用。同时,光伏制氢具有储能效用,不仅可以平抑光伏发电的不稳定性,还可以将光伏发电转换为氢能,以低于化学储能的成本,实现跨天、跨周甚至跨月、跨季度的储能。
据研究机构测算,到2050年,全球氢需求将达到6—8亿吨/年。未来30年,全球年均新增的制氢规模约为2500万吨,将带动光伏年新增装机规模达900吉瓦,形成万亿级市场。
虽然未来“光伏+氢”大有可为,但现阶段光伏制氢项目推进缓慢。钱晶告诉记者:“其实,目前制氢技术已经很成熟了,但和灰氢相比,绿氢成本稍高一些,光伏制氢仅在部分地区具备经济性。根据我们的经验,一旦光伏电价超过0.35元/千瓦时,优势就不大了。”
4月上旬,国家发改委就2021年新能源上网电价政策征求意见。根据征求意见稿,2021年,新建可再生能源发电项目的指导上网电价统筹考虑2020年各地燃煤发电基准价和市场交易平均价分省确定。最终上网电价不得高于指导价,而在已公布的共计32个地区中,仅有9个地区的指导电价低于0.35元/度。
“加上运氢成本,就失去了优势”
其实,电价仅仅是影响光伏制氢经济性的因素之一。
“如果考虑西北弃电因素,使用弃电,即以电费为0元计算,光伏制氢当然具备优势。但那些地区人烟稀少,对氢气几乎没有需求,无法在当地使用,还是需要经过长途运输到有需求的地区,加上运氢成本,就失去了优势。”钱晶说。
在钱晶看来,目前光伏制氢技术不是问题,也不考虑成本,但不能忽视氢气存储和运输的经济性,“这一部分的投资太大了。”
钱晶提出的问题也是目前行业共同面临的困境——储运是影响光伏制氢大规模应用的关键。据了解,在制氢环节,光伏开发规模和产能每年都在扩大,然而后续的氢气储存、运输环节并没有打通,外送存在问题,氢能产业链下游应用场景的开发就无法与上游匹配,解决消纳才能真正促进光伏制氢产业的发展。
“无论是在压缩还是液态情况下,氢气的存储和运输都很有挑战性。”钱晶指出。
为此,学术界提出了一个新的技术思路——“太阳燃料”,即将氢气和二氧化碳相结合,变成甲醇。甲醇可以像汽油一样运输、储存,到了加氢站再把它转化成氢,这样就可以解决氢燃料电池“制、储、运、加”的问题。
“最好是终端决定选址”
钱晶则有另一个想法:“开发光伏制氢项目最好是终端决定选址,哪里有氢能需求就在哪里发展光伏制氢,采取就地发电、就地制氢、就地使用的模式,光伏的分散性可以让每个城市都是制氢选址点。”
同时,钱晶补充道,油气企业布局氢能更具优势,不仅可以将现有的天然气管线改造升级后运输氢气,也有实力架设专门的氢气管线,更重要的是还可以将传统加油站改造成加氢站。
实际上,已有光伏企业和油气企业联手开拓光伏制氢领域。4月中旬,隆基股份与中国石化签署战略合作协议,双方约定未来将以“碳达峰、碳中和”目标为指引,发挥各自优势,通过全方位协同,在分布式光伏、“光伏+绿氢”等多领域形成深度合作,共同开拓清洁能源应用市场。
据记者不完全统计,截至目前,全国处于筹备或建设中的“绿氢”项目已达30个。其中,超过20个项目选择“光伏+氢”这一技术路线。
随着一批批项目的落地,光伏装机规模的持续扩张以及发电成本的进一步下降,预计未来光伏制氢将进一步下降,进入发展正循环。据万联证券,到2025年,光伏系统度电成本将下降至0.22—0.462元/千瓦时,在光资源充沛的区域,光伏制氢电力成本有望达到0.15元/千瓦时,带动制氢成本持续降低,扩大产业发展空间。
延伸阅读
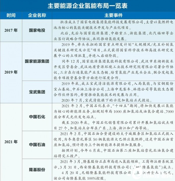
随着“绿氢”迎来发展风口,市场对该产业的关注度也不断提升,投资氢能成为越来越多能源公司的共同选择。不管是新能源先锋,还是油气或电力巨头,均频频推出氢能产业发展新战略。

切换行业






正在加载...

