当前位置: 光伏网 » 光伏企业 » 正文

隆基股份2019年上半年净利预增50-60%

日期:2019-07-18    来源:光伏們

国际太阳能光伏网

2019
07/18
08:35
文章二维码

手机扫码看资讯

关键词: 可再生能源 光伏产业 隆基股份 太阳能企业

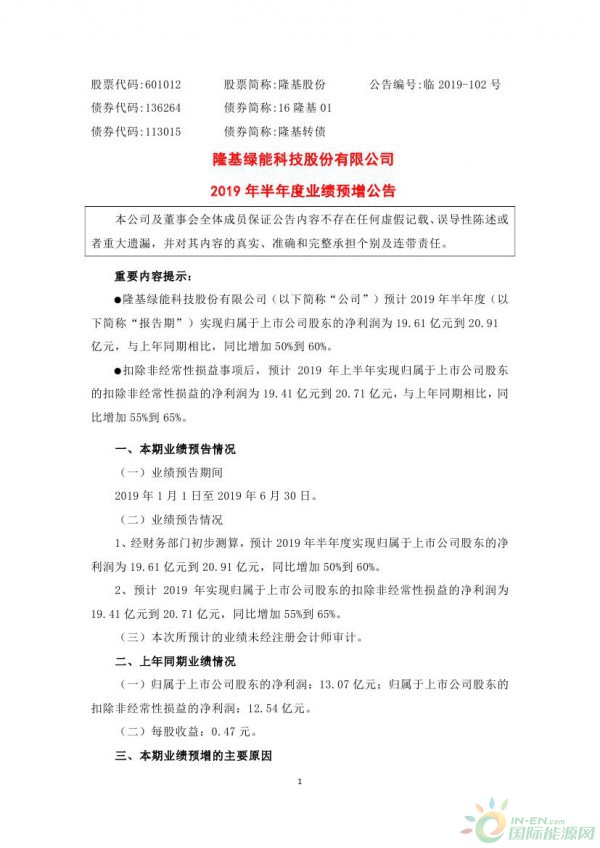
   7月17日,隆基股份发布的2019年半年度业绩预增公告显示,预计隆基2019年上半年可实现归属上市公司股东净利润为19.61-20.91亿元,与上年同期相比,预计增加50%到60%。

  预计2019年可实现归属于上市公司股东的扣除非经常性损益的净利润为19.41-20.71亿元,同比增加55%到65%。

  对于业绩预增原因,隆基股份认为,今年上半年,在海外市场需求快速增长的拉动下,光伏行业整体保持健康发展的态势。公司积极适应市场变化,调整营销策略,主要产品单晶硅片和组件销量同比大幅增长;组件产品海外销售占比快速提升,销售区域进一步扩大,海外收入增长明显。受益于公司技术工艺水平的进一步提升,生产成本持续降低,主要产品毛利率同比明显上升。



 





 
  就在前一日的7月16日晚间,隆基股份发布公告称,公司与越南电池科技有限公司、上海宜则新能源科技有限公司签订硅片长单销售合同,合同出货量合计13.1亿片,其中在2019年的1-6月份,已经执行了9000万片。

  按照合同条款规定,单晶硅片售价按照0.415美元/片测算,预计该合同金额总计约5.4亿美元(约合人民币37.1亿元),将占公司2018 年度经审计营业收入的约17%,这一价格略高于此前6月24日隆基股份官网0.405美元/片的报价。

  此外,合同履行期自2019年7月1日起至2021年12月31日止,其中2019年度涉及出货量为2.54亿片。

  对于本次合作,隆基股份认为符合公司未来经营计划,有利于保障公司单晶硅片的稳定销售,有助于加快单晶市场份额的提升。

  根据公告显示,合同方之一越南电池科技有限公司,成立于2016年2月4日,注册资本约4344万美元,经营范围包括光伏电池片生产、销售,EZ International Limited的全资子公司是其股东之一。

  另一合同方上海宜则新能源科技有限公司,成立于2017年3月09日,注册资本1000万元,主要从事新能源科技、环保科技领域内的技术开发,太阳能产品、环保设备等的销售,其是宁波江北宜则新能源科技有限公司的全资子公司。


返回 国际太阳能光伏网 首页

光伏资讯一手掌握,关注国际能源网 " 光伏头条 " 微信公众号

看资讯 / 读政策 / 找项目 / 推品牌 / 卖产品 / 招投标 / 招代理 / 发文章

扫码关注

0条 [查看全部]   相关评论

国际能源网站群

国际能源网 国际新能源网 国际太阳能光伏网 国际电力网 国际风电网 国际储能网 国际氢能网 国际充换电网 国际节能环保网 国际煤炭网 国际石油网 国际燃气网