当前位置: 光伏网 » 光伏企业 » 正文

光伏行业迎来发展新机遇,助推精密激光加工设备快速发展

日期:2019-05-28    来源:鸿鸣财经

国际太阳能光伏网

2019
05/28
15:35
文章二维码

手机扫码看资讯

关键词: 光伏行业 精密激光加工设备 帝尔激光 太阳能企业

   一、公司主营业务、主要产品及其变化情况

  (一)主营业务

  帝尔激光主营业务为精密激光加工解决方案的设计及其配套设备的研发、生产和销售。公司主要产品为应用于光伏产业的精密激光加工设备,包括 PERC 激光消融设备、SE 激光掺杂设备、MWT 系列激光设备、全自动高速激光划片/裂片机、LID/R 激光修复设备、激光扩硼设备等。在光伏领域,公司可针对国内外客户需求提供定制化、综合化的高效太阳能电池激光 加工解决方案及相关配套设备和服务。

  (二)主要产品及用途

  1、公司主营产品简介

  公司目前主要产品的具体情况如下:



 
 
  2、激光加工在太阳能电池制造中的应用概述

  (1)太阳能电池的生产流程

  太阳能电池是通过光电反应将光能转换成电能的能量转换器,在太阳能电池生产中,激光加工技术目前主要应用于消融、切割、刻边、掺杂、打孔 等工艺。生产流程如下图所示:



 
 
  (2)激光加工技术对光伏电池效率提升的作用

  提升太阳能电池光电转化效率的关键在于控制光学损失和电学损失,目前,具备产业化基础的提升太阳能电池光电转换效率的方式包括PERC、SE、MWT等,目前技术水平下的效率提升效果如下:



 
 
  (三)主营业务收入构成情况

  主营业务收入的主要构成情况如下:



 
 
  (四)主要经营模式

  公司的业务流程如下图所示:



 
 
  二、公司所处行业的基本情况

  (一)公司所处行业的市场情况

  光伏发电平价上网趋势和相关光伏产业政策加快光伏行业效率提升。以PERC 电池为代表的高效太阳能电池能够有效提升效率,降低发电成本,为光伏电站和光伏电池厂商带来可观收益。

  在产业趋势、政策影响及高收益驱动下,高效太阳能电池市场迅速扩容。

  根据 PV Infolink 研究报告,至 2021 年,全球光伏电池产能将达到约 187GW,其中 PERC 电池产能预计约为 126GW 左右,占比约 67%。SE 技术具有与电池片产线兼容强的优势,能给 PERC 电池片发展带来更多上升的空间,至2021 年预计将有 110GW 左右的电池产能将搭载 SE 工艺,因此 PERC、SE高效太阳能电池工艺对应的激光加工设备市场容量合计超过 38 亿元。加上MWT、LID/R、半片、叠瓦、扩硼等高效太阳能电池工艺,高效太阳能电池激光加工设备的市场总量有望超过 58 亿元。如 2020 年左右能够实现光伏平价上网,光伏发电装机规模的增速可能进一步加快,由此进一步提升高效太阳能电池及相关激光加工设备的市场空间。具体分析如下:

  1、光伏产业情况

  (1)各国普遍对光伏产业出台扶持政策

  公司产品主要应用于光伏行业,利用太阳能产生的电力是重要的清洁、可再生能源,对生态环境的破坏性相较于其他发电方式都较小。站在可持续发展的角度,光伏具有天然优势。但光伏产业发展一直面临发电成本相对较高的问题,对政策的依赖性较强。世界各国对于光伏产业的支持政策包括固定价格收购制度,税收优惠政策等,或采用绿证制度通过市场竞价发放补贴、可再生能源配额制等。

  主要国家光伏政策情况:



 
 
  (2)世界范围内光伏产业发展迅速

  在各国政府的推动下,近年来太阳能开发利用规模快速扩大,技术进步和产业升级加快,成本显著降低,已成为全球能源转型的重要领域。

  2016、2017 年全球可再生能源指标 :



 
 
  截至 2018 年底,全球光伏装机总量已超过 500GW。其中 2018 年全球光伏新增装机约 103GW。2008 年至 2018 年全球光伏发电平均年增长率超过 40%,成为全球增长速度最快的能源品种。

  从趋势来看,在 2018 年的新增装机量中,我国贡献了约 43GW。截至2018 年底,我国累计光伏装机容量超过 170GW,新增和累计装机容量均为全球第一。

  欧洲市场方面,受 益于技术升级带来成本降低,欧洲光伏也出现回暖迹象,2017 年新增光伏 装机容量 8.8GW,同比增长 31.3%。

  美国 2017 年新增光伏装机量达 12.5GW,较 2016 年同比下降了约 16%。尽管 2017 年新增装机量较 2016 年有所下滑,但较 2015 年以前的新增装机体量有较大幅度的提升。

  亚洲市场方面,作为全球经济快速增长的金砖四国之一,印度为使电力设施配套经济民生发展,全面向国际资本开放能源市场。同时,印度为应对 气候变化,总理莫迪提出到 2022 年可再生能源装机200GW 计划,其中光 伏 100GW,2017 年印度光伏新增装机量为 9GW,未来增长空间广阔。

  2018 年,除我国光伏装机市场受 531 新政影响有所减缓,美国、日本、德国等光伏发展较为成熟的国家装机情况较 2017 年基本持平。但包括印度、墨西哥、埃及、巴西、意大利、法国等国家的光伏市场需求走强,年装机量超过 1GW 的国家及地区超过 15 个。光伏新兴市场高速发展叠加成熟市场平稳发展,预计未来几年全球光伏整体需求量将继续增长。

  (3)2013 年以来我国光伏产业持续快速成长

  我国太阳能光伏产业起步较西方国家略晚,早期以太阳能电池制造为主,美国和欧盟是我国光伏产品的重要出口市场。

  自2008年国际金融危机爆发以来,贸易保护主义势头日益上升。2012 年、2013 年 美国和欧盟对中国光伏产品采取巨额惩罚措施,对中国光伏企业发展产生了巨大负面影响。

  在此背景下,大量竞争力较弱的企业退出产业。从 2013 年开始我国光伏企业充分利用国内光伏市场崛起的机遇,通过自主创新与引进消化吸收再创新相结合,逐步形成了具有我国自主特色的产业技术体系,光伏产业已成为我国为数不多的具有国际竞争优势的战略性新兴产业。

  截至 2018 年底,全球光伏装机总量已超过 500GW,2018 年全球光伏新增装机约 103GW,其中,2018 年我国光伏发电新增装机量为2018 年全球新增光伏发电装机量的比例超过了 40%,约为美国新增光伏发电装机量 11GW 的 3.9 倍,中国已成为全球最大的光伏发电应用市场。

  截至 2018 年 12 月 31 日,我国已有超过 20 家光伏企业通过合资、并购、投资等方式在海外布局产能,主要集中在越南、泰国、马来西亚等国家。其中 2018 年海外布局的电池片有效产能达到 12.2GW,组件有效产能达到18.1GW,具备较为成熟的海外建厂经验。公司主要客户隆基股份、晶科能源、天合光能及博威合金已经陆续开始在海外开设工厂。光伏组件企业通过在海 外布局产能等措施,使上述贸易摩擦对国内行业的影响减弱。

  从细分领域具体来看,我国电池片生产规模自 2007 年开始,生产规模已经连续 12 年居全球首位。2017 年我国光伏电池片产量约占全球电池片产量的 69%。2018 年,我国电池片产量为 87GW,较 2017 年同比增长约 28%。

  电池技术方面,除 2017 年需求出现大幅增长的 PERC 太阳能电池工艺,2018年,SE 工艺技术加工需求也出现了快速爬坡。以 PERC、SE 技术为代表的高效太阳能电池技术驱动平均转化效率持续提升,导致高效太阳能电池技改或扩产速度加快,高效太阳能电池生产线全球布局趋势明显。2010-2018 年我国电池片产量如下图所示:



 
 
  组件方面,2018 年我国组件产量达到约 85GW,同比增长约 12%,约占全球总产量的 71%,组件技术方面,包括半片、叠瓦等多种工艺加工需求也在逐步放量,截至 2018 年底,全球半片组件产能已超过 18GW,叠瓦组件产能约 2.5GW,根据 PV Infolink 的预测,截至 2020 年底,全球半片、叠瓦组件产能合计将超过 70GW,太阳能电池组件技术升级也将带来相应激光加工设备的需求增长。2010-2018 年我国光伏组件产量如图所示:


 
 
  2、激光加工设备行业情况

  (1)国际激光加工设备行业整体情况

  激光加工技术自诞生以来在工业制造中显示出的低成本、高效率以及应用领域广泛的优势,受到各国高度重视。目前,以德国、美国、日本为主的少数工业发达国家基本完成在大型制造产业中激光加工工艺对传统工艺的更新换代,同时也造就了德国通快、罗芬,美国阿帕奇等一批激光技术企业。近年来,激光在泛半导体和智能制造领域中拓展了新的应用场景,市场空间进一步扩大。根据 Laser Focus World 统计,全球激光器销售收入近年来保持了较快的增长速度,2017 年全球激光器的销售额增长至 124.3 亿美元,比 2016 年修订后的销售额 105.2 亿美元增长约 18%,预计 2018 年全球激光器销售额继续保持增长态势,将达到 130.6 亿美元。



 
 
  (2)国内激光产业行业整体情况

  随着“中国制造2025”和“一带一路”战略的深入实施,制造业对自动化、智能化生产模式的需求日益增长,中国激光产业也逐渐驶入高速发展期。受益于新能源、消费电子、PCB等加工设备的需求,我国激光加工设备市场需求迎来大幅增长。2017年工业、信息、商业、医用和科研领域的激光设备(含进口)市场销售总收入达到495亿元,较2016年385亿同比增长28.6%。



 
 
  (3)高效太阳能电池激光加工设备市场情况

  光伏发电平价上网趋势明显,电价不断下降,将进一步加快光伏发电行业增长速度,光伏发电企业面临市场机遇;与此同时竞价上网带来光伏发电电费中标价格持续下降,行业竞争压力增大。

  在此背景下光伏发电企业需通过应用更加高效的电池组件等方式进一步降低发电成本;光伏电池生产企业则针对性地推出应用了 PERC、SE、MWT 电池等工艺技术的高效太阳能电池产品,通过新建及改建原有产线等方式迅速扩张高效太阳能电池产能。

  (4)精密激光加工设备行业的绝对龙头

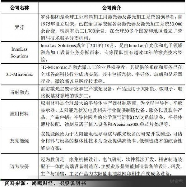
  在高效太阳能电池激光加工设备行业,除公司外,目前能够提供具有竞争力的高效太阳能电池激光加工设备仅有少数几家企业,包括德国罗芬、德国 InnoLas Solutions、常州雷射激光、美国应用材料、友晁能源等,目前已经形成以本公司为主的少数几家厂商为主导的竞争格局。

  根据 Energy Trend 关于主要太阳能电池制造厂商 PERC 与 SE 产能数据统计,截至 2018 年底,主要光伏电池厂商的 PERC工艺产能中约77%采用了公司的设备,SE工艺产能中约86%采用了公司的设备,占比较高。

  公司主要竞争对手情况如下:



 
 
  3、进入行业的主要壁垒

  (1)技术和资金壁垒

  精密激光加工设备行业属于高新技术行业,研发需要经验丰富的专家团队和技术人才。新进入行业的企业难以在短时间内组建成熟的技术团队以保证产品质量。高效太阳能电池生产商对于激光加工设备有着严格的技术需求,相关激光加工设备生产商需要在深刻了解客户生产工艺的前提下,迅速提供满足客户需求的稳定可靠的配套设备,并为客户产线提供相匹配的激光应用工艺解决方案。

  以 PERC 高效太阳能电池为例,实现电池背面电极局域接触,如果客户采用不同厂家的浆料和硅片的组合,需要相应调整激光加工设备的参数以达到最佳的加工效果,否则可能会造成介质膜清除不完整或者对硅基底造成严重热损伤等情况,影响太阳能电池的发电效率和产品质量。

  因此,精密激光加工技术的研发和产业化应用研究需要大量、长期的研发投入,因不同客户间的定制化需求存在一定的差异,专业知识的掌握、先进技术的吸收、新技术的创新和产业化应用等都需要大量的资金投入,由此形成本行业的技术和资金壁垒。

  (2)品牌及客户资源壁垒

  激光加工设备所对应的精密加工解决方案直接影响到下游客户的产品质量及生产的连续性,高效太阳能电池的生产加工过程对激光加工设备解决方案有着苛刻的要求,不仅要求激光加工设备提供商对太阳能电池制造业的相关技术具备深刻理解,且必须具有快速、及时解决太阳能电池生产加工过程中产生的各种复杂问题的能力。

  因此,太阳能电池厂商在选择激光加工设备供应商时会对性能指标、运行稳定性及售后服务有着较高的要求,其一般会选择相关设备已经具有一定程度的市场应用并已经在行业内具有技术积累和较好品牌影响力的激光加工设备供应商,新供应商需要通过程序较为复杂、耗时较长的供应商认证流程,一般耗时在半年以上。

  (3)人才及组织机构壁垒

  拥有高端专业的人才是激光加工设备保持市场竞争优势的关键。随着激光加工行业向更高精密、更高生产效率方向的不断发展,应用领域不断增加,高端专业研发人才的需求缺口日益扩大。高端专业研发人才具有较高的聘用成本且多数集中于行业内的领先企业。

  与此同时,激光加工设备企业属于高端制造业,对管理、生产、销售、服务等相关人才的专业能力要求较高,各部门间的协同增效、多学科知识人才交叉配合、产出优质产品需要一定的积累沉淀,快速的行业技术迭代也对各部门的响应速度、适应能力和创新能力提出了极高的要求,组织机构的效率和创新能力对于行业企业的生存发展具有重大影响。

  三、公司在行业中的竞争地位

  (一)公司的市场地位

  公司自成立以来一直致力于精密激光加工解决方案的设计及其配套设备的研发、生产和销售,尤其是高效太阳能电池领域的精密激光加工设备和技术的研发和制造,可为国内外客户提供晶体硅和非晶硅太阳能电池激光加工解决方案及相关配套设备。

  高效太阳能电池激光加工设备行业中具有较强市场竞争力的企业数量较少,市场集中度较高。报告期内,公司来自 PERC 太阳能电池激光加工设备的收入规模增长较快,已获得来自于天合光能、隆基股份、尚德电力、晶澳太阳能、阿特斯太阳能、东方环晟、协鑫集成、晶科能源、东方日升、通威股份、亿晶光电、爱旭太阳能等国内外大中型光伏企业集团的订单,市场认可度较高。

  (二)公司技术水平及特点

  公司在微纳级激光精密加工领域深耕多年,其中面向具有精密结构的PERC高效太阳能电池的激光加工技术已经较为成熟,能够生产稳定性、成品率和生产效率较高的大产能PERC高效太阳能电池激光消融设备,技术水平处于行业前列。

  在高效太阳能电池的其它技术路线领域,公司将激光加工成功应用到SE、MWT、LID/R等工艺,相关设备已实现市场销售,SE激光掺杂设备需求在2018年迎来快速增长,公司是行业内少数能够提供高效太阳能电池激光加工综合解决方案的企业。

  同时,公司积累形成的解决方案知识库以及自动化设备的设计能力,为公司业务向消费电子、集成电路等其它领域的应用延伸奠定了基础。

  (三)竞争优势

  1、研发和技术储备优势

  公司经过多年耕耘积累形成的解决方案知识库,可以针对不同激光加工客户需求提出快速响应的解决方案。公司自成立以来,针对包括PERC、SE、MWT、LID/R、半片、叠瓦等多种高效太阳能电池及组件技术工艺展开了深入研究与跟进,开发了相应产品。晶科能源、天合光能、隆基股份、阿特斯太阳能、晶澳太阳能、韩华新能源、东方日升等2018年全球光伏组件出货量前十企业目前均与公司开展合作。

  公司有较强的科研能力和完善的人才体系。公司拥有1个市级工程技术研究中心—武汉市光伏电池激光加工设备工程技术研究中心,设有专门的激光研发实验室,配备多种先进检测检验仪器。公司拥有一支水平过硬的技术研发队伍,在工艺方面,公司紧密跟踪客户的动态需求,并及时反馈交流总 结,积累了丰富的行业经验;在软件开发方面,公司自主开发的设备软件运 算具有工艺匹配度高、速度快、实时性强、精度高、稳定性高的特点。

  公司承担的科研项目屡次入选“科技型中小企业技术创新基金创新项目(国家级)”、“湖北省科技支撑计划”等,并获得武汉市人民政府颁发的科学技术进步奖。

  2、客户资源优势

  公司客户主要为大中型太阳能电池制造企业,企业规模较大,供应商准入标准严格。只有产品质量稳定性高、品牌影响力大、研发能力强和服务体验好的供应商才能进入其合格的供应商名单。这类企业在选定供应商后,通常不会随意更换,这对于新进入行业企业而言,通常需要数年的时间沉淀。

  目前公司客户已包括天合光能、隆基股份、尚德电力、晶澳太阳能、阿特斯太阳能、东方环晟、协鑫集成、晶科能源、东方日升、通威股份、亿晶光电、爱旭太阳能等国内外大中型光伏企业集团。

  晶科能源、天合光能、隆基股份、阿特斯太阳能、晶澳太阳能、韩华新能源、东方日升等 2018 年全球光伏组件出货量前十企业目前均与公司开展合作。报告期内公司对上述客户的销售金额占当期销售收入的比例分别为47.21%、47.73%和 35.56%。截至 2018 年 12 月 31 日,2018 年全球光伏组件出货量前十企业与公司之间签订的在手订单金额合计达 4.66 亿元(不含税),占公司在手订单的 46.53%。

  公司前五大销售客户情况如下:



 
 
  四、核心技术与研发情况

  (一)核心技术情况

  自成立以来,公司主要依靠自主研发,在生产实践中不断完善和提高技术水平,形成了较为完整的、具有自主知识产权的光伏和激光加工设备复合技术储备,成为全球有能力研发和提供专业高效太阳能电池激光加工的解决方案商之一,主要核心技术情况如下:



 
 
  公司自主核心技术的研发工作均由公司主要管理人员和核心技术人员牵头完成,所取得的成果不存在纠纷或潜在纠纷,核心技术人员的研发成果不属于原单位的职务成果,核心技术人员加入公司不违反竞业禁止的相关规定。上述核心技术在公司主营产品中得到广泛应用,公司主营业务收入主要来源于核心技术产品。

  (二)技术储备情况

  截至2018年12月31日,公司在研项目除包括PERC、MWT、SE、LID/R工艺优化外,其他在研项目具体情况如下:



 
 
  五、公司财务数据

  公司营业收入及净利润双双维持高速增长,2013-2018年营业收入年复合增长率维持在79.63%,净利润年复合增长率维持在108.72%


 
 
  毛利率长期维持在 50%以上,近三年高达 60%。



 
 
  总结

  光伏发电市场规模巨大,行业增长势头有望持续,平价上网进程提速,国家补贴退坡乃至最终取消势在必行。光伏行业迭代升级提速,行业竞争助推精密激光加工设备强劲增长。与全球光伏组件前十优质企业紧密合作,夯实行业龙头地位,助力公司业绩高速增长。

  掌握光伏精密激光加工核心技术,具备强势的市场竞争地位和过硬的产品竞争实力,维持公司产品高毛利率。
返回 国际太阳能光伏网 首页

光伏资讯一手掌握,关注国际能源网 " 光伏头条 " 微信公众号

看资讯 / 读政策 / 找项目 / 推品牌 / 卖产品 / 招投标 / 招代理 / 发文章

扫码关注

0条 [查看全部]   相关评论

国际能源网站群

国际能源网 国际新能源网 国际太阳能光伏网 国际电力网 国际风电网 国际储能网 国际氢能网 国际充换电网 国际节能环保网 国际煤炭网 国际石油网 国际燃气网