当前位置: 光伏网 » 光伏企业 » 正文

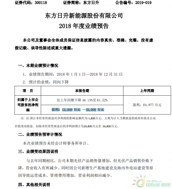
东方日升2018年度业绩预告:盈利:25000 万元 —35000 万元

日期:2019-01-29    来源:东方日升

国际太阳能光伏网

2019
01/29
09:20
文章二维码

手机扫码看资讯

关键词: 东方日升 光伏企业 盈利情况 太阳能企业

东方日升2018年度业绩预告:盈利:25,000 万元 —35,000 万元

 



 

返回 国际太阳能光伏网 首页

光伏资讯一手掌握,关注国际能源网 " 光伏头条 " 微信公众号

看资讯 / 读政策 / 找项目 / 推品牌 / 卖产品 / 招投标 / 招代理 / 发文章

扫码关注

0条 [查看全部]   相关评论

国际能源网站群

国际能源网 国际新能源网 国际太阳能光伏网 国际电力网 国际风电网 国际储能网 国际氢能网 国际充换电网 国际节能环保网 国际煤炭网 国际石油网 国际燃气网