当前位置: 光伏网 » 太阳能资讯 » 光伏动态 » 正文

谁将是家用光伏第一名?天合、阳光、爱康、古瑞瓦特、大海、协鑫...还是晶澳?

日期:2017-08-03    来源:光伏头条

国际太阳能光伏网

2017
08/03
08:49
文章二维码

手机扫码看资讯

关键词: 光伏企业 光伏市场 光伏政策 光伏动态

  家用市场方兴未艾,这是一个“乱世”江湖。
 
  你知我知大家知,都说这是个万亿“蓝海”的市场,前景广阔。想赚钱的都看到了希望,2017上半年,伴随分布式的爆发,一场“家用”市场的战斗正在打响。
 
  最近两月,光头君陆续采访了天合、阳光电源、爱康等企业的相关高管,从他们的观点判断中获益良多。先不下结论,我们看看一些主要的品牌,这半年里在产品定位、渠道布局等方面都做了哪些事情,未来的规划和目标又是什么?
 
  一、产品定位和差异化
 
  爱康、晶科、天合、阳光电源、英利、协鑫等等,都针对分布式及家用市场打造了自己的产品。整体看,大家在宣传上都追求简洁、通俗、易懂,同时凸显各自的差异化优势。

对于终端用户来讲,其实最在乎的就两点:一是收益,能不能多发电,多赚钱;二是简易和可靠,这对产品质量和运维都是考验。针对需求痛点,各大厂商基本都提出了自己产品/系统的应对优势。

 
2017-08-03_084343

 
  二、渠道布局与未来目标
 
  有了产品,就得使劲推广。今年上半年,各路企业都投入真金白银和企业资源搞了不少活动。众所周知的,像天合光能的“千县万镇”系列活动;古瑞瓦特的“光伏群英汇”截止目前已经是第16场;据说爱康大大小小搞了200多场推广活动。这仅是个开始。家用市场的发展需要闪电战的布局,但更需要持久战的耐心。
 
  三、下几个结论与同行一起讨论
 
  1、先提个数字——40000家!这是2016年新注册可查的光伏企业的数量。那么多企业涌入光伏行业干什么?绝大多数是来干分布式,干户用的。其中鱼龙混杂良莠不齐是必然的。有些企业可能是想长期在这个行业做下去;但也有不少企业可能只是借着分布式的风潮赚一笔就走人。
 
  2、结合第一点,企业乃至行业的“出发点”,将很大程度上觉得家用市场未来的发展水平:如果大家的出发点都是真诚的为用户着想、为行业的长远发展着想,那家用分布式肯定能做得好,做得起来,不管事直销还是经销都没问题。如果只是为了赚快钱,快进快出,而不是对准备和这个行业一起长期发展,肯定会损害行业的发展。
 
  (天合走进“千县万镇”系列活动现场)
 
  3、市场刚刚兴起,对于、数得上来的大品牌了说,现在是“抢”渠道的阶段,还远远没有到真刀真枪的面对面“碰”和“争”的阶段。表面上一看,从产品定位、模式、渠道等等方面看,大同小异。这些企业各有各的优势,各有各的区位优势、资源和基础。但是否真的落实得下去,能否在家用市场真的打下一片大大的疆土,可能又千差万别。
 
  4、市场的乱象已“赤裸裸”的存在,大家基本都看到了其中的隐患。但对一些企业而言可能又存在“身不由己”的苦楚。产品差,价格乱,服务乱,宣传乱。各种乱象及可能的质量问题,可能带来终端信任度的崩塌——这并非不可能。
 
  (晶澳家用产品发布会)
 
  5、大企业都在推广时标榜自己的品牌如何如何,但光头君了解,在终端一线,具体说在县里、乡里、在村里,包括很多“圈内”的大品牌,在老百姓那里的“品牌溢价”几乎是“零”,怎么将品牌和产品真正的到达一线的门槛上,对于所有企业都才刚刚开始。挺难的!
 
  ( 阳光电源“阳光智造,万商峰汇”现场)
 
  6、追求渠道的扁平化,希望以最少的环节和成本,达到终端,这是很多企业都在做的。要网罗优质的经销商和代理商合作,对于厂家而言,一要有诚意,二要有分利的胸怀,三则要给予经销商代理商足够多的支持。具体怎么支持,具体一些敏感的数据,所有企业现在几乎都不会和外界说。
 
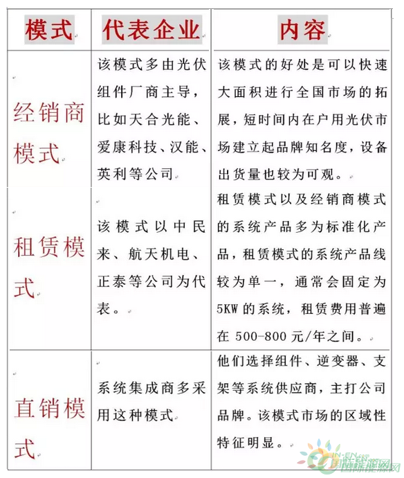
  在“家用”市场,从公司经营层面看,根据能见APP的调查,目前三种模式基本成为市场主流:

 
QQ截图20170803084409
 
  以天马光伏为例,其主要采用经销商经销和向客户直接销售相结合的模式,销售网络遍布全国,加盟代理商已在河北、山东、安徽、哈尔滨、陕西、江苏等各地开花结果。
 
  同时,天马光伏推出户用电站分期付款业务,用户只需要首付30%,剩余分12个月付清即可,无地域限制,纯信用贷款,零利率,无任何抵押,流程简单,方便经销商推广。
 
  四、家用交椅终归谁?
 
  其实这样的问题很打眼,但就目前家用光伏市场的发展阶段而言,这样的问题基本算是伪命题,也没有任何意义。
 
  只是对于参与其中的企业而言,多了目标,多了热情,多了方向而已。也只能说,不想当将军的士兵不是好士兵。
 
  产业方兴未艾,户用莽荒之地,急需行业标准的构建。同时,这个行业也亟待更多有实力有担当的企业承担起绿色理念的传播、实践、驱动和引领。天合、晶科、阳光电源、爱康、协鑫等等,这些企业也都责无旁贷。
 
  天合走进“千县万镇”4月份活动情况统计:
 
QQ截图20170803084418
  目前,家用市场的发展可谓鱼龙混杂。正如任何新兴产业发展初期的境况相似,户用市场的发展也正面临诸多掣肘和难题。由此换个角度而言,市场蛮荒艰难初期,确实需要立目标,提热情,不然难啃的骨头谁去破?
 
  天合家用光伏事业部的愿景是,依托领先的技术 研发优势, 专注于中小型分布式发电市场,建立产品研发、市场销售、安装售后为一体的服务体系,构建全方位可持续的渠道生态网络,打造全球家用光伏第一品牌!2020年,帮助100万户家庭实现光伏 绿色能源梦。
 
  户用光伏的发展,要靠渠道、靠价格、靠宣传,可能涉及到方方面面。但不管是红海也好,蓝海也好,不管对于代理商还是老百姓而言,企业要取得真正的竞争力,核心还是体现在产品和服务上,体现在解决方案的核心差异化上。
 
  古瑞瓦特“光伏群英汇”活动组织情况:

 
QQ截图20170803084426
 
  有行业人士认为, 从一二级资本市场来看,分布式的核心价值在于能源服务和入口,并不在规模容量,目前以销库存和利用信息不对称骗取老百姓信任以个人信用贷款的做法顶多叫饥不择食后的拔苗助长。
 
  浙江和广东的高增长和河北的断崖式下降淋漓尽致的体现了与平价上网背道而驰的利用高补贴、地区人民特定的消费投资心理卖一个没有售后保障的家电产品的简单贸易思维。这样的增长和光伏本身的服务及金融属性毫无关联性,必然的不可持续性会带来一地鸡毛。
 
  但也有行业老兵表示:分布式光伏,尤其户用市场,现在大可不必去过分评述所谓的各种乱象,不必危言耸听,而是更多鼓励(当然不是鼓励乱,勿钻牛角),“任何行业的发展,尤其细分领域,阵痛期是势必的,乱象也是存在的,但经过后再看,格局已然悄悄形成,行业也越趋规范。从硬件到系统,再到集成,最后应用,它的规范层叠向外,序在内。而我们能做的,则是更多的包容,更多的帮助行业,更是帮助言者自己。”
 
返回 国际太阳能光伏网 首页

光伏资讯一手掌握,关注国际能源网 " 光伏头条 " 微信公众号

看资讯 / 读政策 / 找项目 / 推品牌 / 卖产品 / 招投标 / 招代理 / 发文章

扫码关注

0条 [查看全部]   相关评论

国际能源网站群

国际能源网 国际新能源网 国际太阳能光伏网 国际电力网 国际风电网 国际储能网 国际氢能网 国际充换电网 国际节能环保网 国际煤炭网 国际石油网 国际燃气网