2017年6月,国家能源局12398热线共收到有效信息5749件,环比增加3.08%。投诉举报反映的问题主要集中在电力行业,其次是新能源和可再生能源行业。
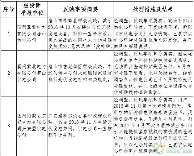
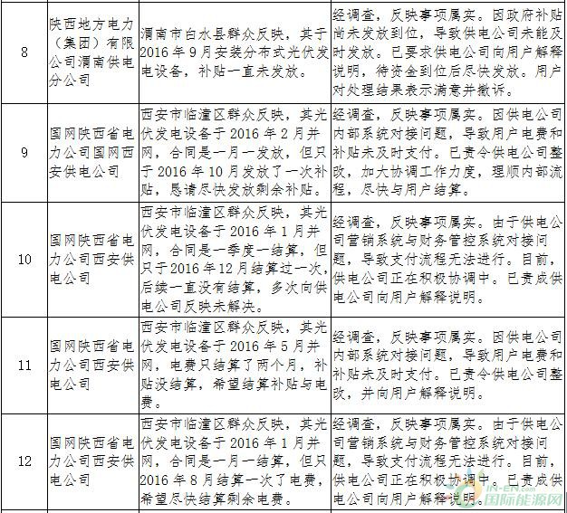
新能源和可再生能源行业主要反映了部分地区分布式光伏发电项目并网存在困难,相关费用结算不及时等问题,共19件。详情如下:





日期:2017-07-24
光伏资讯一手掌握,关注国际能源网 " 光伏头条 " 微信公众号
看资讯 / 读政策 / 找项目 / 推品牌 / 卖产品 / 招投标 / 招代理 / 发文章
扫码关注
免责声明:本文仅代表作者本人观点,与国际太阳能光伏网无关,文章内容仅供参考。凡本网注明"来源:国际太阳能光伏网"的作品,均为本站原创,转载请注明“来源:国际太阳能光伏网”!凡本网注明“来源:XXX(非国际太阳能光伏网)”的作品,均转载自其它媒体,转载目的在于传递更多信息,并不代表本网赞同其观点和对其真实性负责。
如因作品内容、版权和其它问题需要同本网联系的,请在相关内容刊发之日起30日内进行,我们将第一时间进行删除处理 。联系方式:400-8256-198