一、采购项目名称:平阴县东阿镇专项扶贫光伏发电项目
二、采购项目编号:2016-79
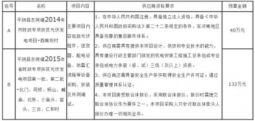
三、采购项目分包情况:

四、获取谈判文件
1.时间:2016年8月26日至2016年8月30日,每天上午08:30-11:30,下午14:00-17:30(北京时间,节假日除外)。
2.地点:平阴公共资源交易中心(平阴县云翠街97号)。
3.方式:供应商必须携带营业执照副本、资质证书、安全生产许可证、质量管理体系认证、联合体协议书以及法定代表人证明文件或法定代表人授权委托书及身份证,以上证明材料及证件均须提供原件及加盖单位公章的复印件各2套,否则不予办理报名登记手续。
报名时的资料查验不代表资格审查的最终通过或合格。
4.售价:每包150元/份,竞争性谈判文件售后不退。
五、递交报价文件时间及地点
1.时间及地点:详见竞争性谈判文件。
六、谈判(开启)时间及地点
1. 时间及地点:详见竞争性谈判文件。
七、发布公告的媒介
本次公告同时在山东省采购与招标网及平阴公共资源交易网上发布。
八、联系方式
采 购 人:平阴县东阿镇人民政府 采购代理机构:济南金恒鑫工程招标有限公司
联 系 人:秦主任 联 系 人:石圆圆
联系方式:15954901711 0531-87625169 联 系 方 式:0531-87886509
切换行业




正在加载...

