按照国家发展改革委、国家能源局《关于完善光伏发电规模管理和实行竞争方式配置项目指导意见》(发改能源〔2016〕1163号)、国家能源局《关于下达2016年光伏发电建设实施方案的通知》(国能新能〔2016〕166号)和四川省能源局《关于2016年光伏建设规模指标配置实施方案》(川能源〔2016〕4号)、《四川省光伏项目年度规模指标优选配置办法(试行)》(川能源〔2016〕6号)等有关规定,四川省能源局组织光伏、电网等有关方面的专家,对各市州上报申请配置2016年光伏规模指标的项目进行优选评估。国家能源局四川监管办、省发展改革委机关纪检部门派人全程监督。
2016年国家下达我省光伏新增建设规模40万千瓦。根据川发改能源〔2015〕211号的规定,优先安排2015年备案结转项目11万千瓦,其余可供优选配置指标按先安排分布式光伏电站,再安排集中式光伏电站的原则进行分配。现将四川省2016年光伏规模指标优选配置项目名单予以公示(详见附件)。
公示时间为2016年7月29日至8月9日(7个工作日)。公示期间,如有异议,可实名向四川省能源局反映。
联系电话:028-86705014
传真电话:028-86705719
附件:
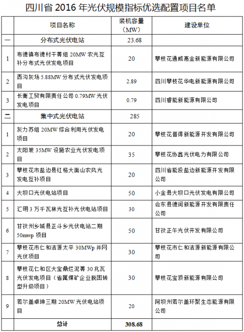
四川省2016年光伏规模指标优选配置项目名单
四川省能源局
2016年7月29日

切换行业




正在加载...

